【疫情重点地区是什么,疫情重点地区是什么意思啊】

cc2010 7 2026-03-26 03:06:17

本文目录一览:

疫情重点地区原则上是指

〖壹〗 、疫情重点地区原则上是指14天内发生本地病例(或无症状 感染者)或公布疫情中、高风险地区的地域。基于当前的疫情形势,各地区需要对疫情防控重点区域采取更加科学、更加精准的措施。

【疫情重点地区是什么,疫情重点地区是什么意思啊】-第1张图片

〖贰〗 、首先,明确疫情重点地区的判定标准 。根据相关规定 ,疫情重点地区原则上是指14天内发生本地病例(或无症状感染者)或公布疫情中、高风险地区的地域。这一标准为判断一个地区是否属于疫情重点地区提供了清晰、客观的依据。从本地病例情况来看,北京存在新增本土感染者的情况 。

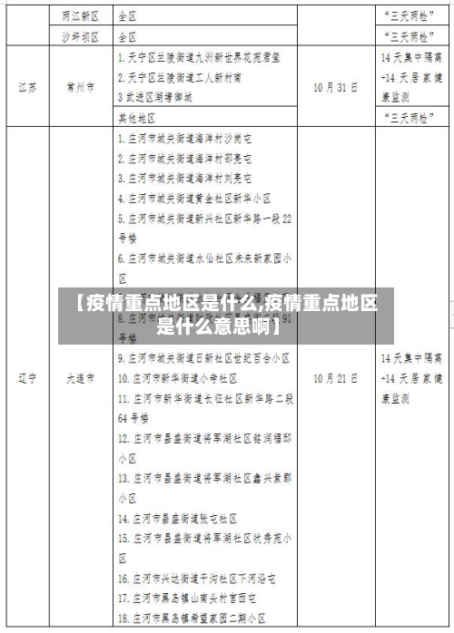
【疫情重点地区是什么,疫情重点地区是什么意思啊】-第2张图片

〖叁〗 、只要你的手机行程马是绿色,也没经过疫区 ,一般不会隔离。

【疫情重点地区是什么,疫情重点地区是什么意思啊】-第3张图片

〖肆〗、指封闭区、管控区以外可能暴露的重点人群的活动区域。“三区防控指引 (一)封闭区 实行封闭管理 。原则上人员只进不出,相关区域的小区 、社区 、路段设立卡口,仅保留必需的出入口 ,关卡24小时值守。出入时规范防护,严格消毒。

〖伍〗、重点疫情地区,即经专业机构研判 ,市防控指挥部批准同意,疫情发生地出现以下任一种情形:疫情规模较大;出现广泛社区传播风险;存在外溢情形或较大外溢风险:原则上,7日内具有重点疫情地区旅居史人员 ,根据综合研判结果 ,酌情采取3至5日健康管理(含居家隔离医学观察、居家健康监测及健康检测) 。

〖陆〗 、疫情重点地区范围:疫情重点地区原则上是指14天内发生本地病例(或无症状感染者)或公布疫情中、高风险地区的地域。特殊情形需要进一步明确范围的,按省委领导小组(指挥部)办公室要求执行。疫情重点地区最后1例病例(无症状感染者)报告14天后,或中、高风险地区降级为低风险区后 ,相关工作自动终止 。

涉疫区是指什么范围?

〖壹〗 、涉疫区是指出现新冠病毒感染病例或疫情较为严重的地区 。具体来说,涉疫区的范围包括以下几个方面:疫情发生地及其周边地区:这些地区可能存在新冠病毒感染的病例,包括确诊患者、无症状感染者和密切接触者等。这些地区会根据疫情的严重程度采取不同的防控措施 ,以遏制疫情的扩散。

〖贰〗、涉疫区是指受病毒或病菌传播影响,形成传染风险的区域 。关于涉疫区的具体范围和相关要求,可以归纳为以下几点:范围确定:涉疫区的范围取决于传播途径和环境条件。它可能包括动物传染病区 、植物传染病区和人类传染病区。不同类型的疫区由疫病的来源和影响环境决定 ,因此范围可大可小,并不固定 。

〖叁〗、涉疫区是指受到新冠病毒疫情影响的地区。具体来说,涉疫区主要包括以下几个范围:有病毒感染者居住、工作或曾经经过的地方:这些地方可能存在病毒传播的风险 ,因此被视为涉疫区。新冠病毒疫情较为严重的地区:这些地区通常会出现大量病例,并且可能需要进行封锁管理,以防止疫情的扩散 。

〖肆〗 、涉疫区是指病毒或病菌所能传播的地区。以下是关于涉疫区范围的详细解释:定义:涉疫区是疫病流行或可能流行的区域 ,其范围大小受传播方式和环境条件的限制。当传染源数量达到一定数量 ,并且相互交叉、扩大、重叠时,就会形成疫区 。传播方式:涉疫区的范围与传播方式密切相关。

〖伍〗 、涉疫区一般指的是病毒或病菌所能传播到的地区。以下是关于涉疫区的详细解释:定义:涉疫区是在传染源病数目达到一定数量,且这些传染源相互交叉 、扩大、重叠时形成的地区 。其范围大小受传播方式、环境条件等多种因素限制 。形成条件:涉疫区的形成与传染病的传播密切相关。

〖陆〗 、涉疫区一般指的是病毒或病菌所能传播到的地区。以下是关于涉疫区的详细解释:定义:当某个地区的传染源数量达到一定规模 ,并且这些传染源之间的交叉、扩大、重叠现象明显时,这个地区就会被视为涉疫区 。范围:涉疫区的范围大小受到多种因素的影响,包括传播方式 、环境条件以及防控措施的有效性等。

重点管控地区什么意思

〖壹〗、重点管控地区是指在突发事件发生后 ,国家或者区域政府在指定的范围之内进行特别管理和控制的区域。这种管控通常针对区域内可能发生的一切不可预测的事件,以确保公共安全和社会稳定 。以下是对重点管控地区的详细解释:管控背景 重点管控地区的设立,通常是在突发事件发生后。

〖贰〗、重点管控地区是指在突发事件发生后 ,国家或者区域政府为了应对区域内发生的一切不可预测的事件,在指定的范围之内对交通 、人流、航空等可控制的设备、工具进行重点管理和控制的地区。

〖叁〗 、重点管控地区是指在突发事件发生后,在区域内发生的一切不可预测的事件 ,国家或者区域政府在指定的范围之内进行重点管控,管控的范围包括交通、人流、航空等可控制的设备 、工具进行重点管控 。

疫情级别如何划分

疫情级别通常根据疫情的传播风险 、严重程度及防控需求进行划分,主要分为低风险地区、中风险地区和高风险地区三个级别 ,具体划分标准及依据如下:低风险地区:定义:无确诊病例 ,或连续14天无新增确诊病例。防控措施:实施“外防输入”策略,强调个人防护与社会面常态化防控,如公共场所佩戴口罩、保持社交距离等。

在中国 ,突发公共卫生事件的疫情分级标准主要划分为四个等级:特别重大(Ⅰ级):当疫情在全国范围内扩散,对社会经济造成严重威胁,或与已知传染病差异显著且传播迅速时 ,会被列为Ⅰ级响应 。这一级别的疫情需要国家层面的高度重视和全面防控。

一级(低风险):疫情零星散发,无显著传播。防控措施以日常监测和预案准备为主,确保疫情在初期就能得到有效控制 。二级(中风险):局部地区出现聚集性疫情 ,表明病毒已经开始在特定区域内传播 。此时需要加强病例追踪 、局部交通限流等措施,以防止疫情进一步扩散。

什么叫重点疫区

重点疫区指累计确诊病例数超过100例的城市或地区,在疫情全球爆发背景下 ,也包含境外疫情严重、输入风险高的国家或地区。具体说明如下:国内重点疫区判定标准及实例 判定标准:以累计确诊病例数为核心指标,通常将累计确诊超过100例的城市或地区划定为重点疫区 。

重点疫区指累计确诊病例数超过100例的城市或地区,在疫情全球爆发背景下 ,也包含境外疫情严重、输入风险高的国家或地区。具体说明如下:国内重点疫区判定标准及示例判定标准:以累计确诊病例数作为核心指标 ,当某一城市累计确诊病例数超过100例时,该城市即被认定为重点疫区。

重点疫区的定义与划分:重点疫区指的是新型冠状病毒疫情较为严重的地区,通常以某一省份为主要疫源地 。具体的划分是基于疫情的感染人数 、传播范围、医疗资源等多方面的因素综合考量得出的。 湖北省作为重点疫区:作为疫情的发源地 ,湖北省尤其是武汉市在疫情期间面临着极大的挑战。

广州规定的重点疫区:重点疫区是指湖北全省 。鉴于温州近期疫情基本控制,从即日起,不再将温州来粤人员列入疫情高发地名单。现在 ,中国境外的重点疫区是意大利、韩国和日本,所以们对于从这些国家进入和境内的要严格把控。

涉疫区是指受到新冠病毒疫情影响的地区 。具体来说,涉疫区主要包括以下几个范围:有病毒感染者居住 、工作或曾经经过的地方:这些地方可能存在病毒传播的风险 ,因此被视为涉疫区。新冠病毒疫情较为严重的地区:这些地区通常会出现大量病例,并且可能需要进行封锁管理,以防止疫情的扩散。

按照规定 ,14天内有新增以及有本土新冠病毒感染者,或有中高风险地区地区的行政区域,卫健委就可以把那个城市划为疫情防控重点关注地区 。新型冠状病毒是属于冠状病毒中的一种 ,主要是由感冒以及中东呼吸综合症和严重急性呼吸综合症等引起的一种病毒 ,新型冠状病毒,是以前从未发现的一种冠状病毒新型毒株 。

上一篇:【邯郸地区疫情情况如何,邯郸疫情紧急通知】
下一篇:疫情地区怎么发货的/疫情地区怎么发货的快一点
相关文章

 发表评论

暂时没有评论,来抢沙发吧~