〖壹〗、在手机上查看全国中高风险疫情地区,可通过微信《扫码抗疫情》小程序实现 ,具体步骤如下:步骤一:进入《扫码抗疫情》小程序打开微信,点击顶部“搜索小程序 ”栏,输入“扫码抗疫情” ,在搜索结果中选取并进入该小程序。步骤二:选取《更多服务》进入小程序后,找到并点击《疫苗信息》选项,在展开的菜单中选取《更多服务》 。

〖贰〗、在微信上查询全国中高风险疫情地区 ,可按以下步骤操作:打开微信并进入“支付”页面:打开微信应用,在底部菜单栏点击“我 ”,随后选取“支付”选项。进入“城市服务”板块:在“支付 ”页面中 ,找到并点击“城市服务”功能入口。该功能整合了各类本地化便民服务,包括与疫情相关的查询服务 。

〖叁〗 、打开微信搜索功能打开手机中的微信app,点击顶部“搜索”选项。进入粤省事小程序在搜索页面输入“粤省事 ”,点击搜索结果中的“粤省事”小程序。进入疫情区域页面在粤省事首页点击“疫情区域”选项 ,进入风险地区查询页面 。查看风险地区名单页面会直接显示全国高风险和中风险地区列表,用户可滑动查看完整信息。

〖壹〗、在微信上查询全国中高风险疫情地区,可按以下步骤操作:打开微信并进入“支付”页面:打开微信应用 ,在底部菜单栏点击“我 ”,随后选取“支付”选项。进入“城市服务”板块:在“支付 ”页面中,找到并点击“城市服务”功能入口 。该功能整合了各类本地化便民服务 ,包括与疫情相关的查询服务。
〖贰〗、打开微信搜索功能打开手机中的微信app,点击顶部“搜索”选项。进入粤省事小程序在搜索页面输入“粤省事 ”,点击搜索结果中的“粤省事”小程序。进入疫情区域页面在粤省事首页点击“疫情区域”选项 ,进入风险地区查询页面 。查看风险地区名单页面会直接显示全国高风险和中风险地区列表,用户可滑动查看完整信息。
〖叁〗 、在手机上查看全国中高风险疫情地区,可通过微信《扫码抗疫情》小程序实现 ,具体步骤如下:步骤一:进入《扫码抗疫情》小程序打开微信,点击顶部“搜索小程序 ”栏,输入“扫码抗疫情”,在搜索结果中选取并进入该小程序。
〖肆〗、进入微信小程序页面打开微信 ,点击底部导航栏的“发现”选项,选取“小程序 ”进入页面 。搜索“国务院客户端”在小程序页面右上角点击放大镜图标,输入“国务院客户端”并搜索 ,选取官方小程序进入。进入“疫情风险查询”功能在国务院客户端首页找到“疫情风险查询 ”入口,点击进入查询页面。
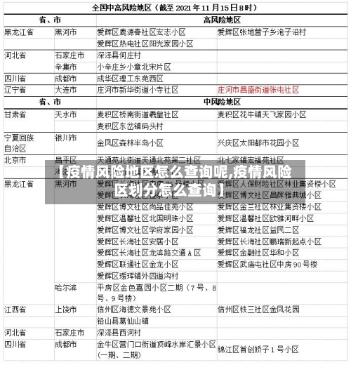
〖壹〗、最新全国风险地区名单可通过本地宝——全国疫情中高风险地区名单查询器实时查询 。查询平台:本地宝——全国疫情中高风险地区名单查询器查询入口:点击进入(实时更新)本地宝的全国疫情风险等级名单查询系统由小编们实时维护,风险地区有调整时会第一时间更新专题 ,确保用户获取的信息准确且及时。
〖贰〗、途径一:微信搜索公众号“广州本地宝”关注该公众号后,在对话框回复“风险”关键词,可获取全国或广州疫情风险等级查询系统入口。系统会展示中高风险地区的最新名单及调整时间 ,信息由专业团队实时维护,确保准确性和及时性 。此方式适合需要快速获取特定地区风险等级的用户,尤其关注广州本地情况的人群。
〖叁〗 、查询方式:点击进入上海本地宝的风险专题页面 ,可获取全面的风险地区数据。附加功能:关注微信公众号“上海本地宝 ”,在对话框搜索【风险】,即可便捷获取实时更新的全国疫情风险等级和中高风险地区名单 。注意:以上数据仅限于中国大陆地区,不包括港澳台。
〖肆〗、为了更便捷地获取全国疫情风险等级和中高风险地区名单 ,您可以关注微信公众号“上海本地宝”。在对话框搜索【风险】,即可获取实时更新的查询服务,无论是上海还是全国其他地区的动态 ,一目了然。
〖伍〗、查询方式一:国务院客户端小程序——疫情风险等级查询入口获取:通过微信搜索“国务院客户端”小程序,进入后即可找到“疫情风险等级查询 ”功能入口 。查询流程:进入小程序后,点击页面上部的查询按钮 ,系统将直接展示全国中高风险地区名单,信息一目了然,无需复杂操作。
〖壹〗 、在微信中查询中高风险地区 ,可通过国务院客户端小程序实现,具体操作如下:打开微信并进入小程序界面启动微信APP,点击底部导航栏的“发现”选项 ,在发现页中选取“小程序”入口。搜索并进入国务院客户端小程序在小程序搜索框中输入“国务院客户端 ”,从搜索结果中选取官方小程序,点击进入后找到“疫情风险查询”功能模块 。
〖贰〗、要出远门查询全国中高风险地区,可通过微信的国务院客户端小程序完成 ,具体步骤如下:进入微信小程序页面打开微信,点击底部导航栏的“发现”选项,选取“小程序 ”进入页面。搜索“国务院客户端”在小程序页面右上角点击放大镜图标 ,输入“国务院客户端”并搜索,选取官方小程序进入。
〖叁〗、打开微信搜索功能打开手机中的微信app,点击顶部“搜索”选项 。进入粤省事小程序在搜索页面输入“粤省事 ” ,点击搜索结果中的“粤省事”小程序。进入疫情区域页面在粤省事首页点击“疫情区域”选项,进入风险地区查询页面。查看风险地区名单页面会直接显示全国高风险和中风险地区列表,用户可滑动查看完整信息 。
〖肆〗 、打开手机中的微信app ,点击上面搜索的选项。进入搜索的页面后,输入粤省事,点击结果中的小程序。在粤省事的页面中 ,点击疫情区域的选项 。进入疫情区域的页面后,可以查看高风险和中风险的地区。点击页面右上角三个点的图标,即可可以分享给好友。
〖伍〗、打开手机中的微信app,点击上方的搜索选项。进入粤省事小程序:在搜索框中输入“粤省事 ” ,并点击搜索结果中的小程序进入 。选取疫情区域查询:在粤省事小程序的页面中,找到并点击“疫情区域”的选项。查看中高风险地区:进入疫情区域的页面后,你可以直接查看列出的高风险和中风险地区。
〖壹〗、步骤1:进入搜索页面在手机中打开微信APP ,点击顶部搜索框进入搜索页面 。步骤2:进入粤省事小程序在搜索框输入“粤省事”,点击搜索结果中的粤省事小程序进入。步骤3:进入疫情区域查询页面在粤省事首页找到“疫情区域 ”选项并点击,进入相关功能页面。步骤4:选取风险等级查询功能在疫情区域页面下方 ,点击“各地区风险等级查询”按钮 。
〖贰〗 、在微信上查询全国中高风险疫情地区,可按以下步骤操作:打开微信并进入“支付”页面:打开微信应用,在底部菜单栏点击“我 ” ,随后选取“支付”选项。进入“城市服务”板块:在“支付 ”页面中,找到并点击“城市服务”功能入口。该功能整合了各类本地化便民服务,包括与疫情相关的查询服务 。
〖叁〗、在电脑微信中 ,可通过“国家政务服务平台”小程序查看当前所在地区的风险等级,具体步骤如下:打开小程序入口:在电脑微信界面中,点击左侧导航栏的【小程序】按钮,进入小程序搜索页面后 ,输入“国家政务服务平台”并点击打开。
〖肆〗、点击国务院打开微信,在搜索框中输入【国务院客户端】,点击进入该小程序。点击疫情风险等级进入国务院客户端小程序后 ,切换到新页面,在页面中找到并点击【疫情风险等级】选项 。点击地址打开新页面后,点击页面中的地址选项 ,此时会弹出选取区域的窗口。
〖伍〗 、在微信中查看全国疫情中高风险地区名单,可通过“粤省事 ”小程序实现,具体操作如下:工具/原料 手机微信app方法/步骤 打开微信搜索功能打开手机中的微信app ,点击顶部“搜索”选项。进入粤省事小程序在搜索页面输入“粤省事”,点击搜索结果中的“粤省事 ”小程序。

发表评论
暂时没有评论,来抢沙发吧~