红河疫情风险地区(红河州风险等级)

cc2010 1 2026-03-17 22:42:13

本文目录一览:

云南红河州是否高风险地区

入州后需密切关注途经地疫情动态,若发现近7天曾到过中高风险区、与阳性感染者轨迹交集、收到提醒短信或健康码异常(红码/黄码),应立即向社区 、单位或酒店报备 ,并配合落实防控措施。西藏入(返)红河州人员近7天内有西藏旅居史者实行7天集中隔离。

红河疫情风险地区(红河州风险等级)-第1张图片

云南红河州来厦门是否需要隔离,需根据出发地风险等级判断,中高风险地区需隔离 ,低风险地区需健康监测和核酸检测 。具体如下:中高风险地区:红河州中高风险地区应暂缓来(返)厦,待所在地区风险等级降至低风险后方可来(返)厦。近来红河州有一个中风险地区,为红河州河口县河口农场23队。

红河疫情风险地区(红河州风险等级)-第2张图片

根据最新信息 ,云南省近来存在以下几类需谨慎前往或可能因特殊情况导致滞留风险的区域,建议出行前务必核实最新政策:疫情防控中高风险地区德宏州边境县市瑞丽市、陇川县因毗邻缅甸,边境防疫压力大 ,可能因疫情突发实施临时封闭管理 。例如2024年底曾因境外输入风险升级管控,导致部分旅客滞留。

0月13日20时-10月14日20时:昭通市南部、曲靖市 、昆明市、楚雄州、玉溪市北部 、红河州北部 、文山州北部、迪庆州、怒江州北部 、丽江市、大理州东部阴有中雨局部大雨,其他地区多云间阴有阵雨局部中雨。

红河州疾控中心发布最新疫情防控提示!

〖壹〗、红河州疾控中心发布最新疫情防控提示如下:省外人员入(返)州需提前报备省外来(返)红河州人员须提前24小时通过“红河健康宝”微信小程序向目的地社区申报个人健康信息 ,并持48小时内核酸检测阴性证明 。

〖贰〗 、入江人员 ,严格按照红河州疾控中心最新疫情风险预警要求,同时通过“智慧门口”小程序,并致电目的地社区提前做好准备 ,48小时内持阴性证明进行核酸检测,老街省与越南老蔡隔南溪河、红河,全县国土面积1332平方公里 ,边境线长193公里。河口港位于县城最南端。

〖叁〗、为了您的健康和公共安全,5月30日以来到过新发地批发市场及中风险以上地区的入州返州人员主动与社区或当地疾控中心联系,主动配合相关检测和医学管理 。所有入州返州人员需主动配合云南健康码扫码管理 ,凡红码(高风险地区)一律实行集中隔离观察14天,并开展两次核酸和一次抗体检测。

〖肆〗 、江苏省苏州市、内蒙古呼和浩特市、广东省东莞市 、云南省德宏州和红河州新增确诊病例湖北省疾病预防控制中心紧急提示2月17日,江苏省苏州市、内蒙古呼和浩特市、广东省东莞市 、云南省德宏州和红河州均报告新增确诊病例。

〖伍〗 、如有疑问或转码有误可拨打我省各级疾控中心询问热线 。鉴于当前的疫情形势 ,如无必须,建议近期不要前往北京市朝阳区潘家园街道和垡头街道、河北省邯郸市广平县和临漳县、山东省烟台市招远市金岭镇 、河南省信阳市固始县、安徽省阜阳市太和县和安庆市望江县、浙江省杭州市拱墅区及云南省红河州金平县 。

严防!本土确诊+90,多地调整为中风险

日0—24时,31个省(自治区 、直辖市)和新疆生产建设兵团报告新增新冠肺炎本土确诊病例90例 ,新增本土无症状感染者16例 ,多地调整风险等级为中风险地区。新增本土确诊病例分布 内蒙古:47例,其中呼和浩特市39例、包头市7例、巴彦淖尔市1例。

自2022年4月15日24时起,哈尔滨市南岗区 、双城区部分区域风险等级调整为中风险 ,具体包括南岗区王岗镇靠山村,双城区承旭街道社保局东边胡同平房片区等5个区域,其他地区风险等级不变 。

月12日0—24时 ,全国新增本土确诊病例80例,浙江三地(绍兴、宁波、杭州)疫情病毒均为德尔塔变异株AY.4进化分支;同时需警惕以“防疫部门 ”名义实施的四大骗局,包括谎称核酸检测 、加急出结果、推销特效药及疫苗缴费诈骗。

房山区阎村镇乐活雅苑小区:近14天无报告本土确诊病例 ,即日起由中风险地区降为低风险地区。房山区阎村镇紫欣苑小区:近14天无报告本土确诊病例,即日起由中风险地区降为低风险地区 。通州区马驹桥镇样本小区:近14天累计报告1例本土确诊病例,即日起由中风险地区降为低风险地区。

苏州疫情外溢无锡、南通:苏州调整7地为中风险地区 ,累计14个中风险区。无锡 、南通发现苏州关联病例:无锡一女子曾到苏州工业园区,与母亲2人感染;南通一男子从苏州自驾返回后查出阳性,活动轨迹涉及小学 、培训中心 。

病例来源及特点本土传播为主:85例本土病例中 ,4例由无症状感染者转为确诊病例(四川3例、云南1例) ,其余为新发现的本土确诊病例,表明疫情存在局部扩散风险。多地出现聚集性疫情:如内蒙古呼和浩特市、湖北武汉市 、辽宁葫芦岛市等地,均报告多例本土病例 ,提示局部地区存在社区传播或聚集性疫情。

个旧疫情风险等级

〖壹〗、旧市是中国云南省红河哈尼族彝族自治州下辖市 。根据疫情防控要求,该地实行常态化管理,是低风险地区。疫情期间 ,广大群众需要积极配合防疫工作 高风险区划分标准:原则上将感染者居住地,以及活动频繁且疫情传播风险较高的工作地和活动地等区域,划为高风险区。高风险区一般以单元、楼栋为单位划定 。

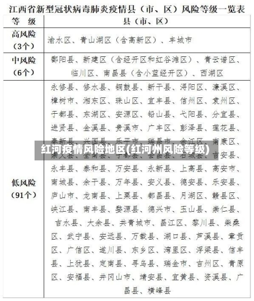
〖贰〗 、云南省根据疫情风险等级评估结果 ,将129个县(市、区)划分为高风险(15个)、较高风险(17个) 、中风险(41个)、较低风险(27个)、低风险(29个)五类地区,其中昆明主城四区中的官渡区 、五华区、西山区、盘龙区被列为高风险地区 。

〖叁〗 、_7天内有本土疫情发生县来邕人员:提前与在邕目的地社区联系,了解来邕管控政策 ,并根据风险等级按照国家及自治区疫情防控要求接受健康管理服务。疫情防控政策动态变化,来邕人员请务必提前联系目的地所属社区,了解南宁市疫情防控政策。

〖肆〗 、天内有本土疫情发生县来邕人员提前与在邕目的地社区联系 ,了解来邕管控政策 ,并根据风险等级按照国家及自治区疫情防控要求接受健康管理服务 。疫情防控政策动态变化,来邕人员请务必提前联系目的地所属社区,了解南宁市疫情防控政策。

〖伍〗、_7天内有本土疫情发生县来邕人员提前与在邕目的地社区联系 ,了解来邕管控政策,并根据风险等级按照国家及自治区疫情防控要求接受健康管理服务。疫情防控政策动态变化,来邕人员请务必提前联系目的地所属社区 ,了解南宁市疫情防控政策 。

全国中高风险地区名单一览表(截至2月19日)

〖壹〗、截至近来,国内共有2个高风险地区,76个中风险地区 ,主要分布在陕西省 、河南省、浙江省等地,以下为详细信息(数据不包括港澳台地区):高风险地区:具体地区名单会随疫情形势动态调整,可通过权威渠道实时查询。

〖贰〗、截止2021年2月25日 ,上海市全部为低风险地区。上海市新冠肺炎疫情防控工作领导小组办公室,2021年2月18日公布,根据国务院联防联控机制有关要求 ,经上海市防控办研究决定 ,从2月19日0时起,将浦东新区高东镇新高苑一期小区由中风险地区调整为低风险地区 。自2月19日0时起,上海市全部为低风险地区。

〖叁〗 、以2021年2月19日至3月14日为例 ,上海市全部区域不属于疫情中高风险地区。依据上海市卫建委官方网站发布的消息显示,自2021年2月19日0时起,随着浦东新区高东镇新高苑一期小区由中风险地区调整为低风险地区以后 ,该市的全部区域至当前日期均为疫情低风险地区 。

上一篇:美国合地区疫情/美国各地新冠疫情最新消息
下一篇:【重大传染病疫情,重大传染病疫情等突发事件产生的医疗废物应当如何管理】
相关文章

 发表评论

暂时没有评论,来抢沙发吧~