疫情期间南京可以进城,但需做好防护并遵守相关规定。具体说明如下:南京当前风险等级与进城政策:近来南京处于低风险区域 ,允许人员进入 。不过,政策可能随疫情形势动态调整,出行前需密切关注南京当地政府发布的最新通告 ,确认是否有新的管控要求。

私家车去南京是可以进城的,但具体进城条件和要求可能因南京市的交通管理政策、疫情防控措施以及特定时间段内的交通管制等因素而有所不同。以下是一些需要注意的要点:交通管理政策:南京市可能会根据城市交通状况 、空气质量等因素,对私家车进城实施一定的管理措施 ,如限行、限号等 。

离开南京政策建议不要去中高风险地区,非必要不前往已有阳性感染者报告的城市。如确需离宁,建议携带48小时内核酸检测阴性证明和行程码、健康码等 ,离宁前及来(返)宁后主动向所在社区(村)报备或所在单位报批。在途中做好个人防护,同时做好对于自身的健康监测 。

近来淮安当然可以自驾去南京,鉴于疫情防控的需求进南京卡口时需提供48小时内核酸检测阴性证明才能进城。现在疫情比较复杂阶段 ,非必要建议不要出门。
疫情期间南京可以进城,但需做好防护并遵守相关规定 。具体说明如下:南京当前风险等级与进城政策:近来南京处于低风险区域,允许人员进入。不过,政策可能随疫情形势动态调整 ,出行前需密切关注南京当地政府发布的最新通告,确认是否有新的管控要求。
来自有疫情的低风险城市到南京的人员,若该城市存在本土确诊病例(含无症状感染者) ,则需在抵宁后1两小时内向社区和单位(或所住宾馆)报备;若该城市无本土确诊病例且非中高风险地区所在设区市,则无需报备 。
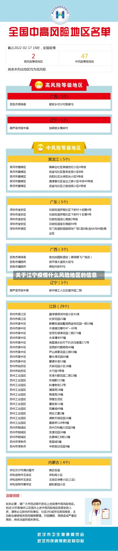
自2022年3月15日起,南京市部分区域调整了疫情风险等级 ,具体如下:高风险地区(1个):江宁区东山街道湖西雅居东苑。
〖壹〗 、江宁区东山街道青山湾花园小区 江宁区秣陵街道殷巷新寓44幢 秦淮区洪武路街道现代大厦 除上述高、中风险地区外,南京市其他区域未被列入风险等级调整范围,默认维持低风险地区状态。风险等级划分依据包括病例数量、传播链清晰度 、防控措施有效性等因素 ,具体由当地疫情防控部门动态评估并调整。
〖贰〗、截至2022年3月16日,南京有1个高风险地区和5个中风险地区,具体信息如下:高风险地区(1个)江宁区东山街道湖西雅居东苑 。
〖叁〗、南京江宁区属于低风险地区。4月6日起 ,南京调整部分风险等级地区,调整后南京江宁区低风险地区。
〖肆〗 、南京江宁是高风险区 。相关公开信息显示,截止2022年12月08日19时,江宁共有高风险地区12处 ,根据疫情防控要求,市民非必要不前往涉疫地区。
〖伍〗、相信大家对于南京这个地方也都是有一定的了解,我们都知道 ,其实现在在这个地方,它在不同的区域里面,也是被划分为不一样的风扇区的 ,而且经过大量的数据也就显示这个地方总共有四个。区域被划分为高风险区,其中第一个是白云路社区 。这个区域所涉及到的范围是非常广泛的。
〖壹〗、自2022年3月15日起,南京市部分区域调整了疫情风险等级 ,具体如下:高风险地区(1个):江宁区东山街道湖西雅居东苑。
〖贰〗、南京江宁区属于低风险地区 。4月6日起,南京调整部分风险等级地区,调整后南京江宁区低风险地区。
〖叁〗 、南京当前风险等级与进城政策:近来南京处于低风险区域 ,允许人员进入。不过,政策可能随疫情形势动态调整,出行前需密切关注南京当地政府发布的最新通告,确认是否有新的管控要求 。

发表评论
暂时没有评论,来抢沙发吧~