疫情中风险地区指哪些/疫情中风险划分

cc2010 5 2026-03-30 21:54:14

本文目录一览:

【疫情怎样算中等风险地区,疫情如何界定是中风险】

中风险区的定义与划定依据中风险区指病例和无症状感染者停留和活动一定时间,且可能具有疫情传播风险的工作地和活动地等区域。其划定范围需结合流行病学调查结果综合研判 ,例如病例的行动轨迹、接触人员范围、环境采样结果等,以确定潜在传播风险的具体区域 。

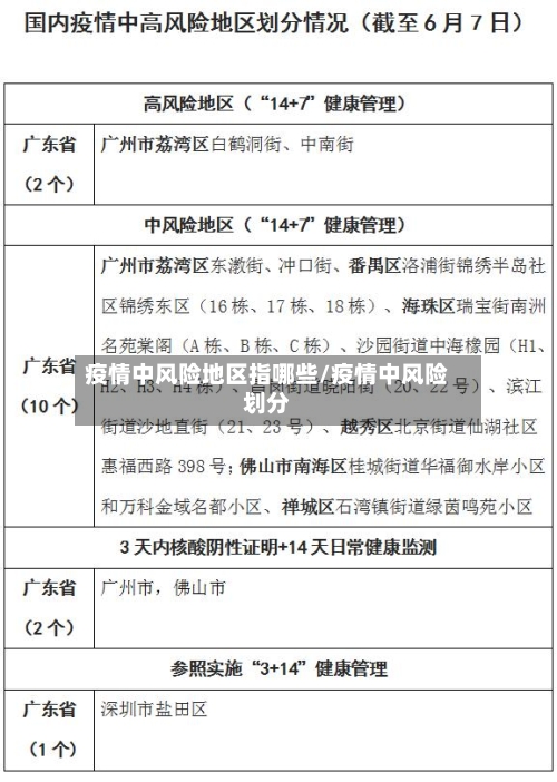
疫情中风险地区指哪些/疫情中风险划分-第1张图片

中风险地区:定义:14天内有新增确诊病例,但累计确诊未超过50例;或累计确诊超过50例 ,但14天内未发生聚集性疫情。划分依据:以病例和无症状感染者停留 、活动一定时间且可能传播疫情的区域为主,范围根据流调研判结果划定。

法律分析:高风险地区:一般是指累计新冠病例超过了50例,同时〖Fourteen〗、天内是有聚集性疫情发生 。中风险区域:14天以内有新增新冠确诊病例 ,合计新冠肺炎确诊病例未超过50病例;共合计确诊的病例超过50例 ,14天之内未未发生聚集性疫情。

法律分析:低风险:无确诊病例或连续14天无新增确诊病例;中风险:14天内有新增确诊病例,累计确诊病例不超过50例,或累计确诊病例超过50例 ,14天内未发生聚集性疫情;高风险:累计病例超过50例,14天内有聚集性疫情发生。

疫情风险等级划分5个等级的标准是什么

高风险地区的定义:这类地区通常是指在一定时间内(通常是14天)累积新冠病例数超过50例,并且这段时间内发生过聚集性疫情 。 中风险区域的特征:14天内出现过新增新冠确诊病例 ,但累计确诊病例数未超过50例;或者累计确诊病例超过50例,但在14天内没有发生聚集性疫情 。

法律分析:高风险地区:一般是指累计新冠病例超过了50例,同时〖Fourteen〗、天内是有聚集性疫情发生。中风险区域:14天以内有新增新冠确诊病例 ,合计新冠肺炎确诊病例未超过50病例;共合计确诊的病例超过50例,14天之内未未发生聚集性疫情。

疫情等级划分的4个等级判定通常基于疫情传播风险 、病例数量、防控需求及区域影响等综合因素,具体标准可能因地区或政策调整而略有差异 。以下是通用判定逻辑的详细说明:四个等级的通用划分标准低风险地区 判定条件:无确诊病例 ,或连续14天内无新增本土确诊病例。

中风险地区划分依据

〖壹〗、三低风险地区:没有确诊新冠肺炎病例,或连续〖Fourteen〗 、天都无新增加确诊新冠病例。【法律依据】《中华人民共和国传染病防治法》 第三条 我国的法定传染病根据传染病暴发、流行情况和危害程度分为甲、乙 、丙3类 。其中,甲类传染病包括鼠疫、霍乱 ,乙类传染病包括传染性非典型肺炎、艾滋病 、病毒性肝炎 、脊髓灰质炎、人感染高致病性禽流感等 ,丙类传染病包括流行性感冒、流行性腮腺炎 、风疹等。

〖贰〗、中风险和高风险的划分主要基于分区分级标准,由各地根据疫情情况动态调整,近来没有统一固定的量化指标 ,但会综合考虑发病时间、疫情传播风险等因素,以县区 、街道等为基本单位进行划分并适时调整。划分基本单位:一般以县区、街道、乡镇 、社区等为基本单位进行分区分级 。

〖叁〗、国内疫情风险地区主要分为高、中 、低风险区,划分依据包括病例数量、聚集性疫情发生情况等 ,具体标准如下:高风险地区:定义:累计新冠病例超过50例,且14天内有聚集性疫情发生。

〖肆〗、区分依据:低风险和中风险地区的划分主要依据疫情的传播风险 、病例数量 、聚集性疫情发生情况等因素,由国家卫生健康部门或相关机构根据疫情形势动态评估和调整。查询方法:打开支付宝 ,进入“我的小程序”页面,点击【国务院客户端】 。进入国务院客户端页面后,点击【疫情风险查询】。

〖伍〗、风险地区划分的有:一是地域 ,以街道、乡镇为基本单位。二是时间,最长潜伏期14天为一个单位 。三是疫情,有多少病例 ,有没有发生聚集性疫情 。具体标准是一个街道在14天内有没有新冠肺炎确诊病例 ,有多少,来划分。具体划分标准还要根据疫情的情况和变化,进行调整。

〖陆〗 、划定依据与决策主体根据国务院联防联控机制相关规定 ,濮阳市疫情防控指挥部通过综合评估疫情传播风险、区域人口密集度、医疗资源承载能力等因素,最终确定上述区域为中风险地区 。决策过程严格遵循科学研判原则,确保风险区域划分的精准性。

云南公布129个县(市、区)疫情风险等级!昆明主城四区等被列为高风险

〖壹〗、云南省根据疫情风险等级评估结果 ,将129个县(市 、区)划分为高风险(15个)、较高风险(17个)、中风险(41个) 、较低风险(27个)、低风险(29个)五类地区,其中昆明主城四区中的官渡区、五华区 、西山区 、盘龙区被列为高风险地区。

〖贰〗、截至2019年5月,昆明市土地面积21473平方公里 ,下辖7个市辖区、3个县 、3个自治县、1个县级市,分别是五华区、盘龙区 、官渡区、西山区、呈贡区 、晋宁区、东川区、安宁市 、富民县、嵩明县、宜良县 、石林彝族自治县 、寻甸回族彝族自治县、禄劝彝族苗族自治县 。

高风险中风险低风险划分标准一览

高风险地区界定:累计病例数超过50例,且14天内有聚集性疫情发生。中风险地区标准:14天内新增确诊病例 ,累计不超过50例,或累计超过50例但14天内无聚集性疫情。低风险地区特征:无确诊病例或连续14天无新增病例 。

法律分析:低风险:无确诊病例或连续14天无新增确诊病例;中风险:14天内有新增确诊病例,累计确诊病例不超过50例 ,或累计确诊病例超过50例 ,14天内未发生聚集性疫情;高风险:累计病例超过50例,14天内有聚集性疫情发生。

中低高风险区划分标准:高风险区 病例和无症状感染者居住地,以及活动频繁且疫情传播风险较高的工作地和活动地等区域 ,划为高风险区。原则上以居住小区(村)为单位划定,根据流调研判结果可调整风险区域范围 。

级别越高,风险越高:白领、教师 、推销员等 ,一般为1-3类低风险,而高空作业、消防员、刑警等,为4-6类高风险职业。职业类别 ,并无统一:职业风险级别没有统一标准,比如中式厨师,在有的意外险属于2类 ,有的属于4列。

安全风险四个等级标准数值如下:通常是一个0-5或1-5的范围,其中0或1表示最低风险,5表示比较高风险 。安全风险等级介绍 第一等级是重大风险 ,特点为:可能造成重大人员伤亡和设备损坏 。第二等级是较大风险 ,特点为:造成人员伤亡和设备损坏。第三等级是一般风险,特点为:可能造成人员伤亡。

安全状况:中高风险地区的安全状况是划分的重要标准之一 。这包括犯罪率 、袭击威胁、等因素。安全状况较差的地区通常被划分为高风险区,而相对较好的地区则被划分为中风险区。 稳定:稳定程度也是中高风险地区划分的重要指标 。动荡和不稳定的地区往往存在较高的风险 ,而相对稳定的地区则风险较低。

上一篇:【一武汉疫情什么地区,武汉疫情出现在哪个区】
下一篇:【杭州疫情波及地区最新,杭州疫情分布图最新】
相关文章

 发表评论

暂时没有评论,来抢沙发吧~