疫情防控国内重要地区(国内疫情重点管控区域)

cc2010 5 2026-03-30 14:36:09

本文目录一览:

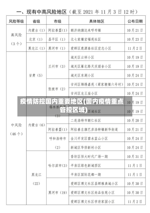
严防严控!湖北疾控再发重要提醒!国内风险等级有新变化!

〖壹〗、北京新增中风险地区及防控建议风险地区划定:2020年12月19日,北京市朝阳区汉庭酒店大山子店(包括底商)被划定为中风险地区。防控建议:有北京市朝阳区中风险地区旅行居住史人员:12月4日以来到过上述中风险地区的人员 ,需主动拨打湖北省各级疾控中心询问热线 ,配合当地政府防控措施 。

疫情防控国内重要地区(国内疫情重点管控区域)-第1张图片

〖贰〗 、社区依托全民健康大排查,准确掌握境外返回人员信息,加强风险防范 ,严防疫情反弹 。四是建立了督办检查、流调、日常抽查的监督工作闭环。有关单位定期对各地各部门防控政策执行情况进行督办检查。卫健 、疾控部门对所有境外到襄人员开展治疗防控和流行病学调查,严控境外输入风险 。

疫情防控国内重要地区(国内疫情重点管控区域)-第2张图片

〖叁〗、在这儿我要特别强调,严防严控疫情和优化调整措施 ,必须合在一起“两手同抓、两手同发力”,因为防控方案是优化措施的前提,而优化措施是防控的重要手段 ,所以必须要两手同抓同发力,绝不能说有了二十条措施而放松严防严控,也不能因为严防严控对二十条优化措施再进行“层层加码 ”“一刀切 ”或者简单化。

〖肆〗 、为科学精准防控疫情 ,严防疫情输入我市,衡阳市疾控中心紧急提醒广大市民:强化主动报备。

〖伍〗、为严防疫情输入,邵阳市新型冠状病毒感染的肺炎防控指挥部办公室发布紧急提醒:省外来邵人员、省内有本土疫情区县来邵人员均需提前2天报备 。

国家卫健委:我国已有14个省份报告了奥密克戎输入病例

〖壹〗 、我国已有14个省份报告了奥密克戎输入病例 ,河南、天津报告本土奥密克戎疫情 ,且奥密克戎变异株在全球传播范围广,输入我国风险逐渐增大。具体内容如下:国内奥密克戎输入及本土情况输入病例:国家卫生健康委疾控局一级巡视员贺青华在国务院联防联控机制举行的新闻发布会上表示,我国已有14个省份报告了奥密克戎输入病例。

〖贰〗、奥密克戎变异株的传播力与危害传播速度极快:奥密克戎在南非首次被发现后仅一个月就传入我国内地 ,近来14个省份报告输入病例,天津 、河南等地报告本土疫情 。天津疫情从2例迅速增至214例,美国单日新增从10万爆表至150万 ,一周内94%的新增病例为奥密克戎感染。

〖叁〗 、国家卫健委指出当前我国多省面临同时段多地发生疫情的严峻局面,本土疫情仍处于发展阶段,防控形势复杂。 具体分析如下:全球疫情反弹 ,外防输入压力增大近一周全球新冠肺炎新增确诊病例反弹,40%以上集中在我国周边国家和地区,导致我国外防输入压力持续增大 。

〖肆〗、月1日至14日 ,我国本土疫情累计报告感染者超15000例,波及28个省份,疫情防控形势严峻复杂。本土感染者数量与范围根据国家卫生健康委疾控局副局长雷正龙的介绍 ,3月1日至14日 ,本土疫情累计报告感染者已超过15000例,波及范围覆盖28个省份。

〖伍〗、国家卫健委最新研判 国家卫健委表示,当前全球新冠肺炎疫情仍处于高位运行 ,我国持续面临同时段多地发生以奥密克戎变异株为主的本土疫情,防控工作仍然不能有丝毫放松 。要始终坚持“外防输入 、内防反弹”总策略和“动态清零”总方针不动摇,强化疫情监测预警和信息报告 ,科学精准落实各项防控措施 。

中国各地疫情哪里最严重

中国最严重的疫情是新型冠状病毒肺炎疫情,且疫情初期最为严重的地区是湖北省武汉市。以下是关于此疫情在中国最严重地区的详细说明:首次爆发地:新型冠状病毒肺炎疫情自2020年初在中国湖北省武汉市首次爆发,并迅速蔓延至全国各地及全球范围。

湖北省、黑龙江省、江苏省 、山东省、河南省 。根据全国疫情防控中心显示 ,湖北省是最严重的,其次就数黑龙江省了,全国各地都不要黑龙江身份的打工者。都怕被传染 ,年后外出的打工者有百分八十五的人都被劝返回黑龙江省了。

疫情最严重的三个省是湖北省、广东省和河南省 。湖北省是疫情爆发的中心地带,尤其是武汉市。这里最初出现了大量病例,并迅速成为全国乃至全球关注的焦点。湖北省的疫情严重程度与武汉市的华南海鲜市场有关 ,这里被认为是病毒传播的源头之一 。随后 ,湖北省及武汉市采取了严格的封城措施,以遏制病毒的传播。

新冠哪个城市最严重,这取决于不同的时间和地区。在中国:武汉:作为新冠疫情的发源地 ,武汉在疫情初期面临着极其严峻的形势,病例数量和死亡人数都相对较高 。但随着全国疫情防控工作的深入进行,武汉的疫情形势已经得到了极大的改善。

不同阶段新冠疫情影响最严重的城市不同 ,近来没有权威信息表明哪个城市处于疫情最严重状态。 疫情初期(2019年12月-2020年初) 中国新冠疫情最早在武汉被发现并大规模暴发,该市因人口密集且正值春运期间,出现大量病例集中暴发 ,成为全球首个疫情重灾区 。

上一篇:苏州疫情地区最新分布/苏州疫情区域图
下一篇:天津疫情中风险地区个数/天津疫情中风险区域
相关文章

 发表评论

暂时没有评论,来抢沙发吧~