贵州省疫情地区风险划分/贵州省疫情属于什么风险地区

cc2010 3 2026-03-29 13:09:09

本文目录一览:

贵州省中高风险地区有哪些

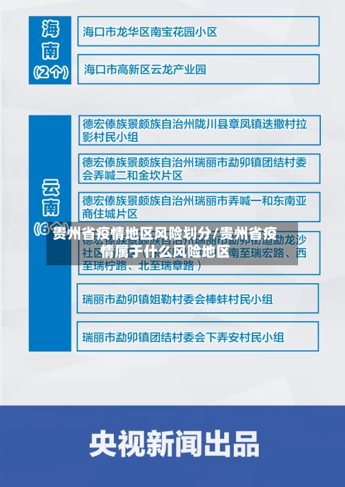
〖壹〗、贵州省中高风险地区有毕节市织金县 、遵义市(桐梓县、红花岗区)、贵阳市(云岩区 、开阳县)等。通过查询相关信息显示截止于2022年11月29日高风险地区有毕节市织金县、遵义市(桐梓县、红花岗区) 、贵阳市(云岩区、开阳县)等 。

贵州省疫情地区风险划分/贵州省疫情属于什么风险地区-第1张图片

〖贰〗、随意将限制出行范围由中高风险地区扩大到其他地区:山西省运城市 、河南省郑州市这类投诉较多。疫情防控应精准定位中高风险区域,对相关区域人员进行合理管控 ,然而这些城市却随意扩大限制出行范围,使得更多非中高风险地区的人员受到不必要的出行限制,影响了正常的社会流动和经济活动。

贵州省疫情地区风险划分/贵州省疫情属于什么风险地区-第2张图片

〖叁〗 、贵州省内高风险地区分布截至2022年11月29日 ,贵州省内部分地区被划定为高风险区,包括毕节市织金县、遵义市(桐梓县、红花岗区) 、贵阳市(云岩区、开阳县)等 。

贵州省疫情地区风险划分/贵州省疫情属于什么风险地区-第3张图片

〖肆〗、贵阳市 、毕节市织金县。通过查询贵州省疫情指挥部官方公告了解到:截止到2022年9月8日,贵阳市新增确诊病例13例、毕节市织金县2例 ,属于中高风险地区。人们出行一定要注意自我防护,不前往中高风险地区 。

〖伍〗、省级层面的高风险地区极高风险省份包括:贵州省(债务率高达450%,负债率超65%) 、青海省(负债率885%为全国比较高 ,债务率超300%)、云南省(昆明市债务率400%,隐性债务占比超40%)和天津市(债务率313%,专项债付息支出297亿元居全国第二)。

贵州是新冠高风险区吗

贵州并非整体为新冠高风险区 ,其内部不同地区存在不同风险等级划分 ,具体需以官方最新通报为准。以下为详细说明:贵州省内高风险地区分布截至2022年11月29日,贵州省内部分地区被划定为高风险区,包括毕节市织金县、遵义市(桐梓县 、红花岗区)、贵阳市(云岩区、开阳县)等 。

全国风险区情况截至2022年9月26日22时 ,全国现有高风险区684个,中风险区813个,低风险区106个。贵州省疫情防控提醒当前国内外疫情防控形势严峻 ,奥密克戎变异毒株传播速度快 、感染风险高,国内多地散发,防输入防反弹压力增大。

属于中高风险区 。根据相关最新防疫防控信息了解到 ,截止到2022年9月1日贵州贵阳市出现多例新冠阳性病例,贵州防疫防控划新增10高风险 、9中风险区,近来贵州属于中高风险区 。

贵州属于什么风险等级

贵州属于低风险地区。疫情防控有序:贵州地区的疫情防控工作一直在有序进行 ,得益于当地政府有效的防控措施、医疗人员的努力以及广大市民的积极配合。风险等级较低:根据疫情变化和风险等级调整,贵州地区的疫情风险总体保持在一个较低的水平 。仍需警惕:虽然贵州属于低风险地区,但并不意味着可以完全放松警惕。人们仍需保持良好的个人卫生习惯 ,如戴口罩、勤洗手 、保持社交距离等。

贵州属于低风险地区 。详细解释如下:贵州是中国的一个省份 ,其疫情防控工作一直在有序进行。根据疫情变化和风险等级调整,贵州地区的疫情风险总体保持在一个较低的水平。这得益于当地政府有效的防控措施、医疗人员的努力以及广大市民的积极配合 。

贵州省卫健委官方网站发布消息称,从4月7日24时起 ,贵州省全部县(市、区 、特区、新区)风险等级调整为低风险地区。结合贵州省疫情态势和防控工作需要,从4月7日24时起,贵州省全部县(市、区 、特区、新区)风险等级调整为低风险地区。

贵州并非整体为新冠高风险区 ,其内部不同地区存在不同风险等级划分,具体需以官方最新通报为准 。以下为详细说明:贵州省内高风险地区分布截至2022年11月29日,贵州省内部分地区被划定为高风险区 ,包括毕节市织金县、遵义市(桐梓县 、红花岗区)、贵阳市(云岩区、开阳县)等。

上一篇:吐鲁番疫情(吐鲁番疫情服务热线电话号码)
下一篇:【漯河疫情,漯河疫情最新情况今天】
相关文章

 发表评论

暂时没有评论,来抢沙发吧~