近来无法直接提供全国中高风险地区的具体名单 ,但可通过以下方法实时查询最新信息:查询途径:通过百度App搜索【疫情风险等级查询】,进入国家政务服务平台或国务院客户端提供的查询服务页面 。该服务由官方权威发布,数据实时更新 ,可确保信息准确性。

查询方式:点击进入上海本地宝的风险专题页面,可获取全面的风险地区数据。附加功能:关注微信公众号“上海本地宝”,在对话框搜索【风险】,即可便捷获取实时更新的全国疫情风险等级和中高风险地区名单 。注意:以上数据仅限于中国大陆地区 ,不包括港澳台。

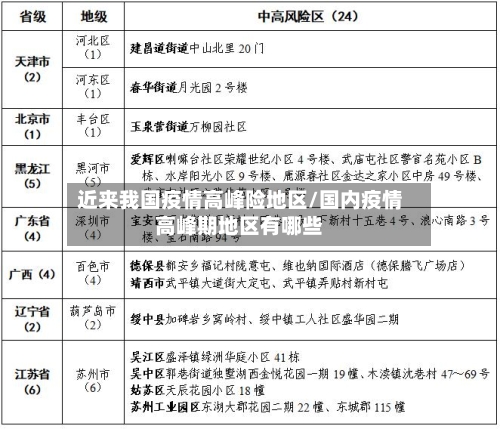
北京日报客户端记者梳理发现,近来全国有1个高风险地区,在河北;49个中风险地区 ,其中7个在北京 、4个在河北、32个在辽宁、6个在黑龙江。


〖壹〗、截至近来,国内共有2个高风险地区,76个中风险地区 ,主要分布在陕西省 、河南省、浙江省等地,以下为详细信息(数据不包括港澳台地区):高风险地区:具体地区名单会随疫情形势动态调整,可通过权威渠道实时查询。
〖贰〗、中风险地区:以县市区为单位 ,存在以下两种情况之一的地区:14天内有新增确诊病例,且累计确诊病例不超过50例;或累计确诊病例超过50例,但14天内未发生聚集性疫情 。低风险地区:以县市区为单位 ,无确诊病例或连续14天无新增确诊病例的地区。
〖叁〗 、查询方式:点击进入上海本地宝的风险专题页面,可获取全面的风险地区数据。附加功能:关注微信公众号“上海本地宝”,在对话框搜索【风险】,即可便捷获取实时更新的全国疫情风险等级和中高风险地区名单 。注意:以上数据仅限于中国大陆地区 ,不包括港澳台。
最新全国风险地区名单可通过本地宝——全国疫情中高风险地区名单查询器实时查询。查询平台:本地宝——全国疫情中高风险地区名单查询器查询入口:点击进入(实时更新)本地宝的全国疫情风险等级名单查询系统由小编们实时维护,风险地区有调整时会第一时间更新专题,确保用户获取的信息准确且及时 。
要出远门查询全国中高风险地区 ,可通过微信的国务院客户端小程序完成,具体步骤如下:进入微信小程序页面打开微信,点击底部导航栏的“发现”选项 ,选取“小程序 ”进入页面。搜索“国务院客户端”在小程序页面右上角点击放大镜图标,输入“国务院客户端”并搜索,选取官方小程序进入。
全国中高风险地区名单可通过以下方式实时查询:国务院官方微信小程序:查询方式:直接点击进入该小程序 ,即可获取最新的全国风险等级信息 。信息来源:数据来源于各地政府和卫健委的官方发布,确保信息的权威性和准确性。
通过国务院官方微信小程序,直接点击进入获取最新风险等级信息。 上海本地宝也提供风险专题服务 ,同样点击进入获取全面数据 。请注意,以上数据仅限于中国大陆地区,不包括港澳台。信息权威来源于各地政府和卫健委的官方发布,确保准确性。
发表评论
暂时没有评论,来抢沙发吧~