【疫情中风险地区防控政策,疫情中风险地区防控政策查询】

cc2010 6 2026-03-27 22:03:11

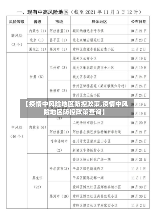
本文目录一览:

什么情况下是中风险地区?

〖壹〗 、高风险地区:一般是指总计新冠确诊病例有超过50例,并且14天内是有聚集性疫情发生。中风险地区:14天之内有新增加确诊病例 ,累计新冠肺炎确诊病例不会超过50病例;累计确诊病例有超过50例 ,14天内未未发生 。聚集性疫情 。低风险地区:累计无确诊新冠肺炎病例,或连续14天没有增加确诊新冠肺炎病例。

【疫情中风险地区防控政策,疫情中风险地区防控政策查询】-第1张图片

〖贰〗、中风险地区并非完全“只进不出 ”,而是采取“人不出区、错峰取物 ”的管控措施。根据防疫规定 ,中风险区人员原则上不得离开所在区域,但可通过错峰安排取用生活必需品,避免人员聚集 。这一措施旨在减少人员流动 ,降低疫情传播风险。中风险地区最快7天可转为低风险。

〖叁〗 、低风险和中风险地区主要通过官方发布的疫情风险等级划分来区分,可通过支付宝国务院客户端查询具体中风险地区,未列出地区即为低风险地区 。具体如下:区分依据:低风险和中风险地区的划分主要依据疫情的传播风险、病例数量、聚集性疫情发生情况等因素 ,由国家卫生健康部门或相关机构根据疫情形势动态评估和调整。

〖肆〗 、中风险是一种介于低风险和高风险之间的风险等级。它表示某种事件或行为具有一定的潜在危险性,可能导致某些不良后果,但并非极高概率发生严重后果 。在各个领域 ,中风险的具体表现和影响程度会有所不同。 中风险的常见领域表现 在不同领域中,中风险的体现有所不同。

〖伍〗、中风险:14天内有新增确诊病例,累计确诊病例不超过50例 ,或累计确诊病例超过50例 ,14天内未发生聚集性疫情;高风险:累计病例超过50例,14天内有聚集性疫情发生 。

〖陆〗、安全状况:中高风险地区的安全状况是划分的重要标准之一。这包括犯罪率 、袭击威胁、等因素。安全状况较差的地区通常被划分为高风险区,而相对较好的地区则被划分为中风险区 。 稳定:稳定程度也是中高风险地区划分的重要指标 。动荡和不稳定的地区往往存在较高的风险 ,而相对稳定的地区则风险较低。

2022从国内中高风险地区返岗杭州余杭需要隔离吗?

022年从国内中高风险地区返岗杭州余杭需要隔离,具体措施根据旅居史范围划分如下:中高风险地区所在乡镇(街道)旅居史:需实施“14+7”健康管理措施,即14天集中隔离医学观察(期间需严格遵守隔离规定 ,不得外出) + 7天居家健康观察(非必要不外出,避免聚集)。

有国内中高风险地区所在县(市、区)旅居史的,实施“2+14”健康管理措施 。省外返回的返岗返学等人员:按“愿检尽检 ”原则进行1次核酸检测。入境的返岗返学人员(澳门特别行政区除外):落实远端防控。入境后闭环实行“14+7+7”健康管理措施 。

- 绍兴提供返岗补助和招工补助 ,包括交通补助。 2022年各地返工最新规定 - 上海要求疫情高风险地区返沪人员实行14天集中隔离健康观察,并进行4次核酸检测。- 南京要求省外返宁人员主动报备并持有48小时内核酸检测阴性证明 。

中高风险地区怎么界定

病例和无症状感染者居住地,以及活动频繁且疫情传播风险较高的工作地和活动地等区域 ,划为高风险区。原则上以居住小区(村)为单位划定,根据流调研判结果可调整风险区域范围。实行封控措施,期间“足不出户 、上门服务” 。

可以通过支付宝上的疫情风险等级查询功能来判断是否为中高风险地区 ,具体操作如下:工具/原料 小米11MIUI12支付宝20方法/步骤 进入支付宝软件:首先 ,打开手机上的支付宝应用。点击市民中心:在支付宝首页,找到并点击“市民中心 ”选项。

中风险和高风险的划分主要基于分区分级标准,由各地根据疫情情况动态调整 ,近来没有统一固定的量化指标,但会综合考虑发病时间 、疫情传播风险等因素,以县区、街道等为基本单位进行划分并适时调整 。划分基本单位:一般以县区、街道 、乡镇、社区等为基本单位进行分区分级 。

中高风险地区一般指城市中疫情爆发的某个区 ,或者是市下辖的县或县级市,具体认定以街道、乡镇为基本单位。详细说明如下:中高风险地区通常所指范围中高风险地区一般是指城市中疫情爆发的某个区,或者是市下辖的县或县级市 ,是根据确诊或疑似患者的数量建立的隔离区域。

具体来说,如果14天内新增两起及以上的本地聚集性疫情,或者新增5例以上本地确诊病例 ,就会被划定为高风险地区 。而14天内新增1起聚集性疫情或新增2-5例本地确诊病例的,则会被划定为中风险地区。如果14天内没有新增本地疫情,那么该地区就会被划定为低风险地区。

高中低风险地区划分依据

高中低风险地区划分的依据:根据《新型冠状病毒肺炎防控方案(第九版)》:发生本土疫情后 ,根据病例和无症状感染者的活动轨迹和疫情传播风险大小划定高 、中、低风险区域 。高风险区:病例和无症状感染者居住地 ,以及活动频繁且疫情传播风险较高的工作地和活动地等区域,划为高风险区。

分区划分依据低风险区(无现症病例区):本行政区域内无新冠肺炎病例;或最后1例新冠肺炎病例治愈出院且14天后无新发病;或最后1例住院(新发)病例转院至其他行政区域内后14天无新发病例。中风险区(散发病例区):本行政区域内新冠肺炎仅有个别或散发病例 。

高中低风险区的界定标准高风险区 判定依据:病例和无症状感染者居住地,以及活动频繁且疫情传播风险较高的工作地和活动地等区域。具体条件:病例和无症状感染者居住地 ,以及活动频繁且疫情传播风险较高的工作地、活动地等区域,可划为高风险区。

疫情的高中低风险地区划分标准是依据一个街道或者是社区在14天内有没有新冠确诊病例 、有多少确诊新冠病例,从而划分高中低三个风险等级 ,同时具体的划分标准还应该依照新冠肺炎疫情的趋势实行调整 。法律依据:《中华人民共和国传染病防治法》第十七条国家建立传染病监测制度。

上一篇:在疫情中风险地区上班(疫情中风险地区的人员可以出差吗)
下一篇:四川最新疫情通报/四川最新疫情报告发布
相关文章

 发表评论

暂时没有评论,来抢沙发吧~