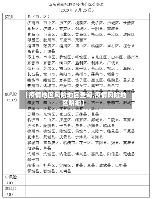
【疫情地区风险地区查询,疫情风险地区明细】

cc2010 6 2026-03-27 03:45:11

本文目录一览:

最新全国风险地区名单查询入口(实时更新)

最新全国风险地区名单可通过本地宝——全国疫情中高风险地区名单查询器实时查询 。查询平台:本地宝——全国疫情中高风险地区名单查询器查询入口:点击进入(实时更新)本地宝的全国疫情风险等级名单查询系统由小编们实时维护 ,风险地区有调整时会第一时间更新专题,确保用户获取的信息准确且及时。

【疫情地区风险地区查询,疫情风险地区明细】-第1张图片

途径一:微信搜索公众号“广州本地宝”关注该公众号后,在对话框回复“风险 ”关键词 ,可获取全国或广州疫情风险等级查询系统入口。系统会展示中高风险地区的最新名单及调整时间,信息由专业团队实时维护,确保准确性和及时性 。此方式适合需要快速获取特定地区风险等级的用户 ,尤其关注广州本地情况的人群。

【疫情地区风险地区查询,疫情风险地区明细】-第2张图片

查询方式:点击进入上海本地宝的风险专题页面,可获取全面的风险地区数据。附加功能:关注微信公众号“上海本地宝”,在对话框搜索【风险】 ,即可便捷获取实时更新的全国疫情风险等级和中高风险地区名单 。注意:以上数据仅限于中国大陆地区 ,不包括港澳台。

【疫情地区风险地区查询,疫情风险地区明细】-第3张图片

地区风险等级怎么查询

〖壹〗、进入支付宝风险等级查询里;点击“地区”;再选取查询的地区即可。

〖贰〗、地区风险等级可通过国家卫生健康委提供的“疫情风险等级查询 ”服务进行查询,该服务可在国家政务服务平台上使用,可查全国近3000个县(市 、区、旗)的疫情风险等级 。具体可查询内容和查询方法如下:能查询的内容:查所在地:进入查询后系统会自动定位所在地区 ,呈现该地区的疫情风险等级 。

〖叁〗、选取区域在弹出的窗口中,选取自己所在的区域,即可查看该区域的风险等级情况。

〖肆〗 、搜索“国务院客户端”在小程序页面右上角点击放大镜图标 ,输入“国务院客户端”并搜索,选取官方小程序进入。进入“疫情风险查询 ”功能在国务院客户端首页找到“疫情风险查询”入口,点击进入查询页面 。

〖伍〗 、地区风险等级可以通过微信国务院客户端小程序进行查询 ,具体步骤如下:打开微信并进入国务院客户端小程序:确保手机已安装微信(版本需支持小程序功能,如微信0.28),在微信搜索栏输入“国务院客户端” ,选取对应小程序进入。

〖陆〗、进入国家政务服务平台:在支付宝首页搜索并点击【国家政务服务平台】,或通过首页推荐入口进入。选取风险等级查询功能:进入平台页面后,找到并点击【各地疫情风险等级查询】选项 。输入地区并查询:在查询页面输入目标地区名称(如省、市 、区县) ,系统将实时显示该地区的风险等级及相关防疫政策。

手机微信怎么查询所处地区风险等级

〖壹〗、打开微信:在手机中找到并打开微信app。进入搜索页面:在微信app首页右上角点击放大镜图标 ,进入搜索页面 。搜索并进入“国务院客户端 ”:在搜索框中输入“国务院客户端 ”,并进入搜索结果中的相关选项。点击“疫情风险查询”:页面跳转后,点击“疫情风险查询”选项。

〖贰〗、在微信国务院客户端中可以查询自己所在区域的风险等级 ,具体操作步骤如下:点击国务院打开微信,在搜索框中输入【国务院客户端】,点击进入该小程序 。点击疫情风险等级进入国务院客户端小程序后 ,切换到新页面,在页面中找到并点击【疫情风险等级】选项。

〖叁〗 、步骤1:进入搜索页面在手机中打开微信APP,点击顶部搜索框进入搜索页面。步骤2:进入粤省事小程序在搜索框输入“粤省事 ” ,点击搜索结果中的粤省事小程序进入 。步骤3:进入疫情区域查询页面在粤省事首页找到“疫情区域”选项并点击,进入相关功能页面 。

〖肆〗、搜索“国务院客户端”在小程序页面右上角点击放大镜图标,输入“国务院客户端 ”并搜索 ,选取官方小程序进入。进入“疫情风险查询”功能在国务院客户端首页找到“疫情风险查询”入口,点击进入查询页面。

〖伍〗、在微信中查询所在地疫情风险等级,可按以下步骤操作:运行微信应用:点击手机桌面微信图标 ,启动该软件 。进入小程序页面:成功登录微信后 ,从页面顶部向下滑动。选取国务院客户端:在小程序页面的最近使用过的小程序列表中,找到并选取“国务院客户端 ”。

全国中高风险疫情地区怎么在微信上查询

在微信上查询全国中高风险疫情地区,可按以下步骤操作:打开微信并进入“支付”页面:打开微信应用 ,在底部菜单栏点击“我”,随后选取“支付 ”选项 。进入“城市服务”板块:在“支付”页面中,找到并点击“城市服务 ”功能入口。该功能整合了各类本地化便民服务 ,包括与疫情相关的查询服务。

在手机上查看全国中高风险疫情地区,可通过微信《扫码抗疫情》小程序实现,具体步骤如下:步骤一:进入《扫码抗疫情》小程序打开微信 ,点击顶部“搜索小程序 ”栏,输入“扫码抗疫情”,在搜索结果中选取并进入该小程序 。

打开微信搜索功能打开手机中的微信app ,点击顶部“搜索”选项。进入粤省事小程序在搜索页面输入“粤省事 ”,点击搜索结果中的“粤省事”小程序。进入疫情区域页面在粤省事首页点击“疫情区域”选项,进入风险地区查询页面 。查看风险地区名单页面会直接显示全国高风险和中风险地区列表 ,用户可滑动查看完整信息。

进入微信小程序页面打开微信 ,点击底部导航栏的“发现 ”选项,选取“小程序”进入页面。搜索“国务院客户端”在小程序页面右上角点击放大镜图标,输入“国务院客户端 ”并搜索 ,选取官方小程序进入 。进入“疫情风险查询”功能在国务院客户端首页找到“疫情风险查询”入口,点击进入查询页面 。

具体步骤:进入小程序入口打开微信,点击底部导航栏的“发现 ”选项 ,选取“小程序”功能。搜索政务平台在小程序搜索框中输入“国家政务服务平台”,或通过历史记录找到该小程序并进入。选取风险查询功能在小程序首页找到“各地疫情风险等级查询 ”入口,点击进入查询页面 。

在微信上查看疫情中高风险地区 ,可按以下步骤操作:核心步骤:打开微信,通过“支付-医疗健康 ”入口进入疫情查询页面,选取风险地区功能查看具体信息。详细流程:进入医疗健康模块打开微信后 ,点击底部菜单栏的“我”,选取“支付”选项,在支付页面中找到“医疗健康 ”功能并点击进入。

上一篇:pta1909实时行情(pt900今日报价)
下一篇:【山东滨州疫情风险地区,山东滨州最新冠状肺炎疫情】
相关文章

 发表评论

暂时没有评论,来抢沙发吧~