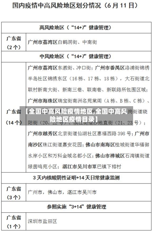
【全国中高风险疫情地区,全国中高风险地区疫情目录】

cc2010 4 2026-03-25 21:42:11

本文目录一览:

如何划定中高风险地区

高风险地区:需同时满足以下两个条件:条件一:累计确诊病例超过50例。条件二:14天以内有聚集性疫情发生 。聚集性疫情指14天内在小范围(如家庭 、学校 、社区等)发现2例及以上病例。

【全国中高风险疫情地区,全国中高风险地区疫情目录】-第1张图片

中风险地区:在做好低风险地区相关措施基础上 ,会划定防控区域范围。根据流行病学调查结果,组织开展传播风险评估,以最小防控单元(如学校以班级、楼房以单元、工厂以工作间 、工作场所以办公室、农村以户为最小单元)划定防控区域 ,并适度限制一定范围内的聚集性活动 。

【全国中高风险疫情地区,全国中高风险地区疫情目录】-第2张图片

病例和无症状感染者居住地 ,以及活动频繁且疫情传播风险较高的工作地和活动地等区域,划为高风险区 。原则上以居住小区(村)为单位划定,根据流调研判结果可调整风险区域范围。实行封控措施 ,期间“足不出户、上门服务 ”。

可以通过支付宝上的疫情风险等级查询功能来判断是否为中高风险地区,具体操作如下:工具/原料 小米11MIUI12支付宝20方法/步骤 进入支付宝软件:首先,打开手机上的支付宝应用 。点击市民中心:在支付宝首页 ,找到并点击“市民中心”选项。

如果一个县市区在14天内有新增确诊病例,累计确诊病例超过50例,但14天内没有发生聚集性疫情 ,那么它被划分为中风险地区。 如果一个县市区在14天内有聚集性疫情发生,或者累计确诊病例超过50例,那么它被划分为高风险地区 。

中风险:14天内有新增确诊病例 ,累计确诊病例不超过50例,或累计确诊病例超过50例,14天内未发生聚集性疫情;高风险:累计病例超过50例 ,14天内有聚集性疫情发生。

全国中高风险地区名单表格下载入口

〖壹〗 、微信搜索公众号“广州本地宝” ,关注后在对话框回复【风险】,可获全国/广州疫情风险等级查询系统、中高风险最新名单+调整时间等信息。不过该途径可能不直接提供表格下载或一键复制功能,但可以获取最新的中高风险地区名单信息 ,再自行总结成表格 。

〖贰〗、最新全国风险地区名单可通过本地宝——全国疫情中高风险地区名单查询器实时查询。查询平台:本地宝——全国疫情中高风险地区名单查询器查询入口:点击进入(实时更新)本地宝的全国疫情风险等级名单查询系统由小编们实时维护,风险地区有调整时会第一时间更新专题,确保用户获取的信息准确且及时。

〖叁〗 、查询方式一:国务院客户端小程序——疫情风险等级查询入口获取:通过微信搜索“国务院客户端 ”小程序 ,进入后即可找到“疫情风险等级查询 ”功能入口 。查询流程:进入小程序后,点击页面上部的查询按钮,系统将直接展示全国中高风险地区名单 ,信息一目了然,无需复杂操作。

2022年全国中高风险地区查询方式入口

〖壹〗、022年全国中高风险地区查询可通过以下两种主要方式实现:查询方式一:国务院客户端小程序——疫情风险等级查询入口获取:通过微信搜索“国务院客户端”小程序,进入后即可找到“疫情风险等级查询”功能入口。查询流程:进入小程序后 ,点击页面上部的查询按钮,系统将直接展示全国中高风险地区名单,信息一目了然 ,无需复杂操作 。

〖贰〗、022年清明节期间 ,国内中高风险地区因疫情形势动态变化,无法直接列举具体地区名称,但可通过官方查询入口实时获取最新名单 。

〖叁〗 、打开抖音APP首页:启动应用后 ,默认显示首页内容,点击页面顶部“同城 ”选项。进入抗疫频道:在同城界面中,点击页面上方的“抗疫”按钮 ,系统将跳转至抗疫专题页面。查看风险地区名单:在抗疫频道页面中,点击顶部的“风险地区”选项,系统将显示包含武汉在内的全国中高风险地区实时名单 。

〖肆〗、全国中高风险地区查询:通过本地宝或国家政务服务平台查询实时风险等级。核酸检测机构查询:如需核酸检测 ,可查询上海24小时定点机构名单或其他地区指定检测点。

〖伍〗、获取全国风险等级最新名单及疫情防控措施的方式:微信搜索公众号上海本地宝,关注后在对话框回复【风险】,可获取全国风险等级查询入口 ,查看全国中高风险地区最新名单 、疫情防控措施等 。由于疫情形势不断变化,中高风险地区的名单也会实时更新,建议通过官方渠道及时获取最新信息 ,以便合理安排出行和生活。

全国疫情高中低风险区一览表?

操作步骤:进入查询页面:点击搜索结果中的“疫情风险等级查询 ”服务。选取地区:系统默认显示当前所在地的风险等级 ,若需查询其他地区,可通过筛选功能手动选取目标省份 、城市或区县 。查看结果:页面会明确标注所选地区为高风险区、中风险区还是低风险区,并显示具体区域范围(如某街道、社区)。

截至近来 ,国内共有2个高风险地区,76个中风险地区,主要分布在陕西省 、河南省、浙江省等地 ,以下为详细信息(数据不包括港澳台地区):高风险地区:具体地区名单会随疫情形势动态调整,可通过权威渠道实时查询。

中风险地区:以县市区为单位,存在以下两种情况之一的地区:14天内有新增确诊病例 ,且累计确诊病例不超过50例;或累计确诊病例超过50例,但14天内未发生聚集性疫情 。低风险地区:以县市区为单位,无确诊病例或连续14天无新增确诊病例的地区。

国内疫情虽有反复 ,但大部分地区的疫情形势依然保持稳定。特别是早前内蒙古、黑龙江等地的疫情已基本得到控制 。最近有一个好消息传来,经过一个多月的努力,哈尔滨全域终于降为低风险地区 。那么 ,近来全国还有多少高中风险地区呢?它们又分别分布在哪些地方呢?下面为大家提供全国高中风险地区的最新名单。

上一篇:铁期货实时行情/金属期货实时行情
下一篇:【凯美瑞银色,凯美瑞银色是金属漆吗】
相关文章

 发表评论

暂时没有评论,来抢沙发吧~