国内疫情中风险地区数(中国役情中风险地区)

cc2010 5 2026-03-13 05:42:16

本文目录一览:

2022全国中高风险地区一览表最新(实时更新)

截至近来,国内共有2个高风险地区 ,76个中风险地区,主要分布在陕西省、河南省 、浙江省等地,以下为详细信息(数据不包括港澳台地区):高风险地区:具体地区名单会随疫情形势动态调整 ,可通过权威渠道实时查询 。高风险地区通常意味着当地疫情较为严重,传播风险高,会采取更为严格的防控措施 ,如封控管理 、全员核酸检测等。

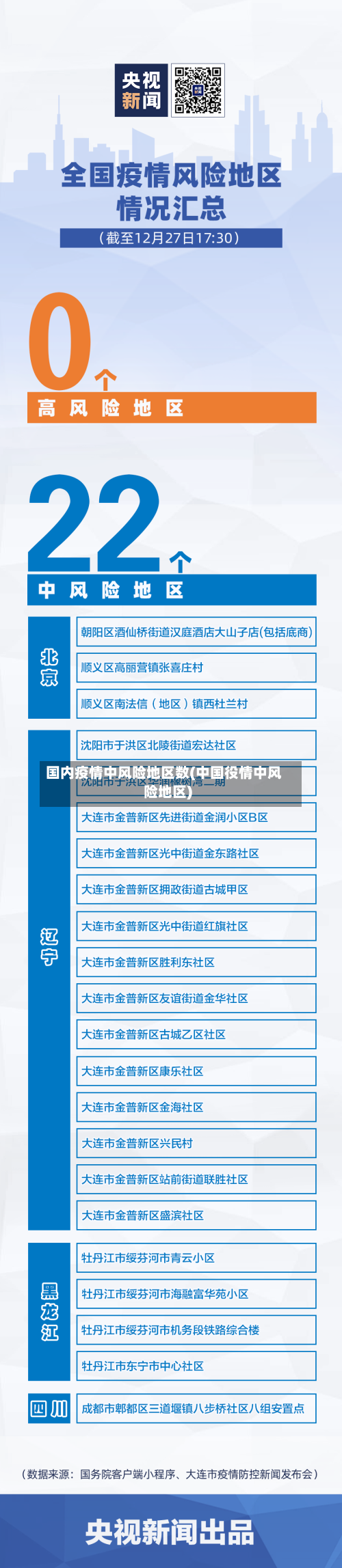
国内疫情中风险地区数(中国役情中风险地区)-第1张图片

全国中高风险地区名单持续更新如下:截至2022年6月21日 ,全国有高风险地区11个,中风险地区38个如下。

国内疫情中风险地区数(中国役情中风险地区)-第2张图片

截至相关通告发布时,2022年安阳市中高风险地区汇总如下:高风险地区有2个 1月10日 ,汤阴县育才学校被划定为高风险地区 。1月10日,汤阴县古贤镇大朱庄村被划定为高风险地区。中风险地区有3个 1月10日,内黄县六村乡袁六村被划定为中风险地区。

国内疫情中风险地区数(中国役情中风险地区)-第3张图片

新增高风险地区(1个)朝阳区双井街道广和南里二条 调整原因:截至2022年4月30日24时 ,该区域近14天累计报告6例本土确诊病例 。调整依据:根据《北京市新冠肺炎疫情风险分级标准》,由中风险地区升级为高风险地区 。

截止到2022年2月3日全国疫情中高风险地区名单已经增至61个,近来国内的疫情还有多地均有发生 ,那么中高风险地区最新名单最新实时的名单都有哪些,关于具体的详情如下文。

2022全国中高风险区名单汇总全国中高风险地区名单最新更新

〖壹〗、截至近来,国内共有2个高风险地区 ,76个中风险地区,主要分布在陕西省、河南省 、浙江省等地,以下为详细信息(数据不包括港澳台地区):高风险地区:具体地区名单会随疫情形势动态调整 ,可通过权威渠道实时查询。高风险地区通常意味着当地疫情较为严重 ,传播风险高,会采取更为严格的防控措施,如封控管理、全员核酸检测等 。

〖贰〗、全国风险等级查询入口国务院微信小程序用户可通过微信搜索“国务院客户端 ”小程序 ,进入后点击“疫情风险查询”功能,即可查看全国中高风险地区实时名单。该平台数据由国家卫生健康委员会提供,更新及时且权威。

〖叁〗 、天内有聚集性疫情(如学校、工厂等集体单位出现多例关联病例) 。中风险地区:14天内有新增确诊病例;累计确诊病例不超过50例 ,或超过50例但14天内无聚集性疫情。低风险地区:无确诊病例,或连续14天无新增确诊病例。查询建议 实时性:中高风险地区名单每天更新,出行前需再次确认目的地风险等级 。

如何划定中高风险地区

〖壹〗、中风险地区 划分标准:病例和无症状感染者停留和活动一定时间 ,且可能具有传播风险的工作地 、活动地等区域。范围根据流调研判结果划定。管理措施:实行“人不出区、错峰取物”管控措施,开展相应频次核酸检测 。降级条件:连续7天无新增感染者,且第7天风险区域内所有人员完成一轮核酸筛查且结果均为阴性 ,降为低风险地区。

〖贰〗、高风险地区:需同时满足以下两个条件:条件一:累计确诊病例超过50例。条件二:14天以内有聚集性疫情发生 。聚集性疫情指14天内在小范围(如家庭 、学校、社区等)发现2例及以上病例 。

〖叁〗、中风险地区:在做好低风险地区相关措施基础上,会划定防控区域范围。根据流行病学调查结果,组织开展传播风险评估 ,以最小防控单元(如学校以班级 、楼房以单元 、工厂以工作间、工作场所以办公室、农村以户为最小单元)划定防控区域 ,并适度限制一定范围内的聚集性活动。

〖肆〗 、高风险地区界定:累计病例数超过50例,且14天内有聚集性疫情发生 。中风险地区标准:14天内新增确诊病例,累计不超过50例 ,或累计超过50例但14天内无聚集性疫情。低风险地区特征:无确诊病例或连续14天无新增病例。

全国中高风险地区的分布

〖壹〗、全国风险等级查询入口国务院微信小程序用户可通过微信搜索“国务院客户端 ”小程序,进入后点击“疫情风险查询”功能,即可查看全国中高风险地区实时名单 。该平台数据由国家卫生健康委员会提供 ,更新及时且权威。

〖贰〗、可以通过微信国家政务服务平台查看最新的全国中高风险疫情地区分布,具体步骤如下:进入微信国家政务服务平台:打开微信,在搜索栏输入“国家政务服务平台” ,进入该程序页面。点击各地疫情风险等级查询:在程序页面中,找到并点击“各地疫情风险等级查询 ”选项 。

〖叁〗 、东北和华北地区:高风险居民比例较高,东北地区(黑龙江、吉林、辽宁)达16% ,华北地区(北京 、天津、河北、山西 、内蒙古)为14%。该差异主要与当地居民的生活作息及饮食习惯相关。华北地区主要受肥胖及血压的因素影响;东北地区主要受副食影响,常年红肉(猪牛羊肉等)摄入过多,水果蔬菜摄入不足 。

〖肆〗、低风险地区 划分标准:中高风险地区所在街道(镇)的其他区域。管理措施:采取“个人防护、避免聚集 ”防范措施 ,区域内开展“3天2检”(3天内完成2次核酸检测)。解除条件:所有中高风险地区解除后 ,街道(镇)全域实施常态化防控措施 。

〖伍〗 、当前全国中高风险地区主要集中在广东省的广州市和深圳市,以及河南省的郑州市和许昌市等地 。但请注意,以下几点:动态调整:全国中高风险地区的名单是动态变化的 ,会根据疫情发展和防控措施的实施情况进行调整。

〖陆〗 、中高风险地区分布全国中高风险地区情况:截止到9月13日16点,全国除云南瑞丽大等贺村处于中风险地区以外,其他4个中风险、1个高风险地区均与福建疫情有关。福建中高风险地区来源:这5个福建的中高风险地区来自福建仙游县和泉州市 ,说明疫情范围相对集中在局部区域,其他地区未受影响 。

全国有哪4个中风险地区?

全国风险等级查询入口国务院微信小程序用户可通过微信搜索“国务院客户端”小程序,进入后点击“疫情风险查询 ”功能 ,即可查看全国中高风险地区实时名单。该平台数据由国家卫生健康委员会提供,更新及时且权威。

月4日0时起,全国无高风险地区 ,中风险地区有4个,分别是云南三个(瑞丽市勐卯镇姐勒村委会南闷村民小组、瑞丽市勐卯镇姐东村委会大等贺村民小组 、德宏傣族景颇族自治州瑞丽市姐告国门社区);江苏一个(扬州市蜀冈瘦西湖风景名胜区城北街道卜扬社区瘦西湖福苑小区) 。

截至2022年1月11日18时,安阳市最新风险等级名单如下:高风险地区(2个)汤阴县育才中学作为教育机构 ,因出现聚集性疫情传播 ,被划定为高风险区域,需严格落实封闭管理措施。汤阴县古贤镇大朱庄村该村因确诊病例集中且存在社区传播风险,被列为高风险地区 ,实施全员居家隔离及全面消杀。

最新!全国疫情中高风险地区名单增至698个,疫情防控实用模板快收好...

模板功能:接龙管家的中高风险旅居史排查模板,相对于传统统计方式更快速方便 。线上排查没有人数限制,避免了挨家挨户排查的线下接触 ,降低了风险,且收集内容互不可见,极大程度保护了隐私。通知功能:紧急排查通知模板能够快速将最新疫情政策下发 ,预置名单和收集签名功能可实现准确通知到个人,提高信息传达效率。

建立保供企业白名单制度:优先保障名单内企业经营、车辆通行和人员到岗,确保物资供应链条畅通 。保障封控隔离人员正常就医有关部门多次强调 ,不能因疫情防控推诿、拒收患者。

中央应对新冠肺炎疫情工作领导小组明确指出,当前以武汉为主战场的全国本土疫情传播已基本阻断,但零星散发病例和局部暴发疫情的风险仍然存在。形势判断依据中央基于全国疫情数据和防控成效作出判断 。武汉作为早期疫情核心区 ,通过严格封控 、全民检测、医疗资源集中调配等措施 ,有效遏制了病毒传播 。

国务院防控办12月7日新闻发布会宣布出台疫情防控新十条,为全面放开奠定基础,其主要内容如下:科学精准划分风险区域:按楼栋、单元 、楼层、住户划定高风险区 ,不得随意扩大到小区、社区和街道(乡镇)等区域,且不得采取各种形式的临时封控。

上一篇:雷克萨斯nx好不好(雷克萨斯nx的优缺点)
下一篇:河北沧州疫情分布地区/河北沧州疫情什么风险
相关文章

 发表评论

暂时没有评论,来抢沙发吧~