全国疫情中风险地区新宁/新宁有疫情吗

cc2010 6 2026-03-25 03:48:09

本文目录一览:

全国疫情“中高风险”地区一览

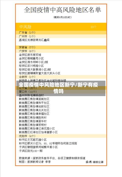
截至近来 ,国内共有2个高风险地区,76个中风险地区,主要分布在陕西省 、河南省、浙江省等地 ,以下为详细信息(数据不包括港澳台地区):高风险地区:具体地区名单会随疫情形势动态调整,可通过权威渠道实时查询 。

全国疫情中风险地区新宁/新宁有疫情吗-第1张图片

查询方式:点击进入上海本地宝的风险专题页面,可获取全面的风险地区数据。附加功能:关注微信公众号“上海本地宝” ,在对话框搜索【风险】 ,即可便捷获取实时更新的全国疫情风险等级和中高风险地区名单。注意:以上数据仅限于中国大陆地区,不包括港澳台 。

全国疫情中风险地区新宁/新宁有疫情吗-第2张图片

中风险地区:以县市区为单位,存在以下两种情况之一的地区:14天内有新增确诊病例 ,且累计确诊病例不超过50例;或累计确诊病例超过50例,但14天内未发生聚集性疫情。低风险地区:以县市区为单位,无确诊病例或连续14天无新增确诊病例的地区。

全国疫情中风险地区新宁/新宁有疫情吗-第3张图片

全国疫情高中低风险区信息可通过国家政务服务平台或国务院客户端的疫情风险等级查询服务获取 ,具体操作如下:查询入口:在百度App搜索框输入【疫情风险等级查询】,点击搜索结果中的国家政务服务平台或国务院客户端提供的查询服务 。操作步骤:进入查询页面:点击搜索结果中的“疫情风险等级查询 ”服务 。

最新全国风险地区名单查询入口(实时更新)

最新全国风险地区名单可通过本地宝——全国疫情中高风险地区名单查询器实时查询。查询平台:本地宝——全国疫情中高风险地区名单查询器查询入口:点击进入(实时更新)本地宝的全国疫情风险等级名单查询系统由小编们实时维护,风险地区有调整时会第一时间更新专题 ,确保用户获取的信息准确且及时。

途径一:微信搜索公众号“广州本地宝 ”关注该公众号后,在对话框回复“风险”关键词,可获取全国或广州疫情风险等级查询系统入口 。系统会展示中高风险地区的最新名单及调整时间 ,信息由专业团队实时维护,确保准确性和及时性。此方式适合需要快速获取特定地区风险等级的用户,尤其关注广州本地情况的人群。

查询方式:点击进入上海本地宝的风险专题页面 ,可获取全面的风险地区数据 。附加功能:关注微信公众号“上海本地宝” ,在对话框搜索【风险】,即可便捷获取实时更新的全国疫情风险等级和中高风险地区名单。注意:以上数据仅限于中国大陆地区,不包括港澳台。

为了更便捷地获取全国疫情风险等级和中高风险地区名单 ,您可以关注微信公众号“上海本地宝 ” 。在对话框搜索【风险】,即可获取实时更新的查询服务,无论是上海还是全国其他地区的动态 ,一目了然。

查询方式一:国务院客户端小程序——疫情风险等级查询入口获取:通过微信搜索“国务院客户端”小程序,进入后即可找到“疫情风险等级查询”功能入口。查询流程:进入小程序后,点击页面上部的查询按钮 ,系统将直接展示全国中高风险地区名单,信息一目了然,无需复杂操作 。

查询渠道1:国务院客户端查询流程:微信搜索“国务院客户端 ”小程序。- 打开后在首页找到“疫情风险查询”。- 点击即可查看当前所在地区最新疫情风险等级 。- 点击“查看全国中高风险疫情地区”还可查看全国各地中高风险等级地区名单 。

怎么用微信看全国中高风险疫情地区

〖壹〗、在微信上查询全国中高风险疫情地区 ,可按以下步骤操作:打开微信并进入“支付 ”页面:打开微信应用,在底部菜单栏点击“我”,随后选取“支付”选项。进入“城市服务 ”板块:在“支付”页面中 ,找到并点击“城市服务”功能入口。该功能整合了各类本地化便民服务 ,包括与疫情相关的查询服务 。

〖贰〗 、在手机上查看全国中高风险疫情地区,可通过微信《扫码抗疫情》小程序实现,具体步骤如下:步骤一:进入《扫码抗疫情》小程序打开微信 ,点击顶部“搜索小程序 ”栏,输入“扫码抗疫情 ”,在搜索结果中选取并进入该小程序。

〖叁〗 、打开微信搜索功能打开手机中的微信app ,点击顶部“搜索”选项。进入粤省事小程序在搜索页面输入“粤省事”,点击搜索结果中的“粤省事 ”小程序 。进入疫情区域页面在粤省事首页点击“疫情区域”选项,进入风险地区查询页面。查看风险地区名单页面会直接显示全国高风险和中风险地区列表 ,用户可滑动查看完整信息。

〖肆〗、核心步骤:打开微信,通过“支付-医疗健康”入口进入疫情查询页面,选取风险地区功能查看具体信息 。详细流程:进入医疗健康模块打开微信后 ,点击底部菜单栏的“我 ”,选取“支付”选项,在支付页面中找到“医疗健康”功能并点击进入。

上一篇:【衡水地区疫情等级,衡水疫情属于什么风险】
下一篇:【哪些地区是疫情高峰区呢,疫情高峰区是哪里】
相关文章

 发表评论

暂时没有评论,来抢沙发吧~