【省外疫情重点地区,省内重点管控地区以外是什么意思】

cc2010 2 2026-03-24 02:48:09

本文目录一览:

重点管控地区和重点关注地区的区别

重点管控地区是指通常所说的中高风险地区所在的行政区域。重点关注地区是指重点管控区所在的地市除重点管控区以外的行政区域。重点关注地区指的是需要增加注意力的区域也就是说需要重点跟进和关心的区域,重点关注地区意味着该地区成为了重点关注的对象,同时也需要对其予以重点关注 。

【省外疫情重点地区,省内重点管控地区以外是什么意思】-第1张图片

重点管控地区和重点关注地区区别是什么?重点管控地区是指:通常所说的中高风险地区所在的行政区域。

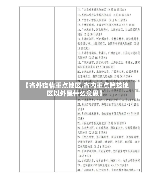
【省外疫情重点地区,省内重点管控地区以外是什么意思】-第2张图片

重点管控地区和重点关注地区区别是什么? 重点管控地区是指:通常所说的中高风险地区所在的行政区域。

【省外疫情重点地区,省内重点管控地区以外是什么意思】-第3张图片

重点管控地区是已经出现疫情 ,重点关注地区是还没证实有病例出现,但是有在验证中的 。重点管控地区:我们通常所说的中高风险地区所在的行政区域,例如江苏省南京市江宁区。截至8月3日 ,国内高风险地区4个、中风险地区119个。

省外重点地区来返绵阳管理措施一览外地返绵阳人员

省外重点地区来返管理措施根据近来奥密克戎变异毒株特点 、个人身体素质、监测风险高低评估等情况,会动态调整以下管控时限 。3天居家健康监测+2天2次核酸检测。对近7日内有青海省、甘肃省 、内蒙古自治区除高风险以外的其他区域旅居史来绵人员,自抵绵之日起 ,实施3天居家健康监测+2天2次核酸检测。

对近7日内有西藏自治区、新疆维吾尔自治区除高、中风险以外的其他区域旅居史来绵人员,自抵绵之日起,实施3天居家健康监测 、3次上门核酸采样 ,第3次核酸检测阴性证明出具后,方可出行 。

绵阳返乡人员最新规定:境外返回人员来绵进入政策。对入境人员严格执行“14+7”隔离措施。入境人员在入境口岸完成14天集中隔离,若为省内入境则由属地县市区闭环接回实施7天集中隔离;若为省外入境 ,凡到达我市时间不满21天的 ,由属地闭环接回实行集中隔离直至满21天 。国内重点地区来绵进入政策 。

来绵人员管理措施无疫情发生县来绵人员可自由流动,无需提供48小时内核酸检测阴性证明,但需继续落实扫“入川码 ”、查验健康码和通信行程卡 ,并按照疫情防控提醒短信落实相关管理措施。对近7天内有高风险区旅居史人员,采取7天集中隔离医学观察措施。

省外地区人员需持48小时内核酸阴性证明来绵,抵绵后请立即进行一次“落地检” ,前3天每天进行1次核酸检测 。疫情严重的省内地区人员需持24小时内核酸阴性证明来绵,抵绵后前3天请每天进行1次核酸检测,第5天再进行1次核酸检测。对未按规定进行核酸检测人员将赋应急黄码。

对故意隐瞒、不按要求报备或拒不配合落实防控措施等造成疫情传播的 ,公安机关将依法追究其法律责任 。主动检测省外来人员抵达游仙后按规定落实好“三天两检”,第二次核酸检测核酸结果未出前,不前往公共场所活动 ,不参加聚集性活动,重点行业从业人员还需按规定定期进行核酸检测。

重点管控地区有哪些?

重点管控地区的设立,通常是在突发事件发生后。这些突发事件可能包括自然灾害(如山洪 、地震 、海啸)、事故灾难(如重大交通事故、工业事故) 、公共卫生事件(如瘟疫、疫情爆发)以及社会安全事件(如暴力冲突、恐怖袭击) 。这些事件往往具有突发性 、严重性和不可预测性 ,对人民生命财产安全构成严重威胁。

重点管控地区是指在突发事件发生后 ,在区域内发生的一切不可预测的事件,国家或者区域政府在指定的范围之内进行重点管控,管控的范围包括交通、人流、航空等可控制的设备 、工具进行重点管控。

管控范围:重点管控地区的管控范围通常涵盖了交通系统、人流密集区域以及航空运输等方面 。目的:这种重点管控的目的是为了确保在突发事件期间 ,能够迅速、有效地控制事态发展,减少损失,并保障公众的生命财产安全。应用场景:重点管控地区通常出现在自然灾害 、事故灾难、公共卫生事件以及社会安全事件发生后。

边境地区:中国与邻国之间的边境地带是出入境的重点调控地区之一 。中国政府可能会在这些地区加强边防检查和安全防范措施 ,以维护国家安全和稳定 。高风险地区:一些存在非法活动或安全问题的地区也可能被列为出入境重点调控地区。例如,毒品犯罪高发区域、恐怖主义活跃区域等。

重点管控地区是指在突发事件发生后,国家或者区域政府为了应对区域内发生的一切不可预测的事件 ,在指定的范围之内对交通 、人流 、航空等可控制的设备、工具进行重点管理和控制的地区 。

宁德市寿宁县:寿宁县是宁德市下辖的一个县,由于其特殊的地理位置和边境情况,也被列为出入境管控的重点地区。当地会加强边境管理和监控 ,以确保国家的安全和稳定。需要注意的是,出入境管控地区可能会根据具体情况有所调整 。

上一篇:今日钢费用最新行情/今日钢材最新报价
下一篇:全国哪个地区疫情重大/全国那个地区疫情最重
相关文章

 发表评论

暂时没有评论,来抢沙发吧~