广东新冠疫情低风险地区/广东新冠肺炎疫情风险等级

cc2010 7 2026-03-23 18:06:12

本文目录一览:

广州是低风险地区吗

广州越秀区近来各地均为疫情低风险地区 。以下是详细说明:当前风险等级:根据公开信息,广州越秀区全域被划定为低风险地区 ,未被列入中风险或高风险区域。这一结论基于官方发布的最新疫情风险等级划分标准,综合了区域内确诊病例、无症状感染者数量及疫情传播风险等因素。

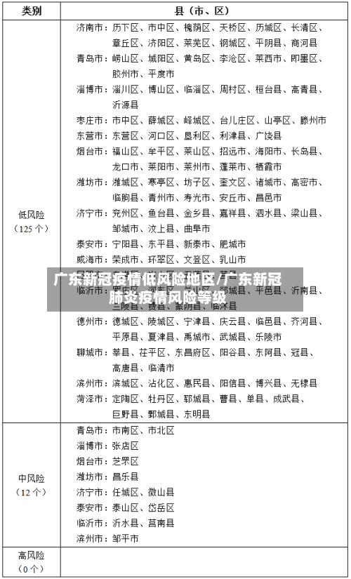
广东新冠疫情低风险地区/广东新冠肺炎疫情风险等级-第1张图片

近来广州白云区属于疫情低风险地区 。具体划分标准及说明如下:低风险地区定义根据国务院联防联控机制的标准,低风险地区需满足以下条件之一:无确诊病例;连续14天无新增确诊病例。广州白云区当前符合上述条件 ,因此被划定为低风险地区。

截至2025年11月12日,广州市全域为低风险地区,暂未划定中高风险区域 。尽管全市处于常态化防控状态 ,部分区域仍可能存在零星疫情风险 。为确保个人健康安全 ,建议市民持续关注实时动态,并遵守“非必要不聚集”的防疫要求。

月26日下午,广州市卫健委发布通告 ,南沙区、荔湾区 、白云区的四个区域调整为低风险地区,至此广州全市中风险地区清零。调整依据与背景广州市卫健委根据《新型冠状病毒肺炎防控方案(第九版)》要求,结合疫情形势和风险评估结果 ,对部分区域的风险等级进行动态调整 。

截至4月13日,广州白云区中风险地区共有3个,具体如下:白云区三元里大道1008号鸿盈汇大厦该区域自2022年4月9日起被调整为中风险地区。白云区黄石街道黄石东路488号江夏灯饰建材城该区域自2022年4月12日起由低风险地区升级为中风险地区。

风险等级情况根据信息 ,截至2022年2月15日14点,广州全域(包括太古汇所在区域)均为低风险地区 。风险等级划分标准明确:低风险地区需满足“无确诊病例或连续14天无新增确诊病例 ”,而太古汇符合这一条件。

广东还能去吗

广东基孔肯雅热疫情整体可控 ,但个人防护不可松懈。合理规划行程 、严格防蚊措施可显著降低感染风险,特殊人群需谨慎权衡出行必要性 。

当前广东非病例集中区域可谨慎前往旅游,佛山及周边建议暂缓行程。2025年7月20日至26日 ,广东省新增2940例基孔肯雅热本地病例 ,主要集中在佛山,广州、中山等11市有散发病例,均为轻症 ,无重症或死亡病例,整体可控。

在采取适当防护措施的情况下,去广东是安全的 。近来广东存在基孔肯雅热疫情 ,截至2025年7月22 - 23日,佛山多个区累计报告确诊病例超3000例,且有超200例已扩散到深圳、广州等周边城市。不过 ,基孔肯雅热主要通过伊蚊叮咬传播,没有人传人迹象,且死亡率极低 ,绝大多数患者会在1 - 2周内自行康复。

从全国劳动力流动数据看,广东仍是主要流入地但增速放缓1)相关资料显示,近些年全国跨省流动就业规模整体趋稳 ,广东作为传统劳务输入大省 ,劳动力吸引力依旧较高,但增速比前些年有所下降 。

广东疫情重点地区名单

020年3月广东省新冠肺炎疫情风险等级重点地区名单如下:中风险地区:广州市越秀区;深圳市福田区;佛山市禅城区 、南海区、顺德区、三水区;惠州市惠城区 、惠阳区、惠东县、博罗县 、大亚湾区;中山市主城区片区;肇庆市端州区;揭阳市普宁市 。

国内重点地区(2025年7月最新数据)广东省以下13个地市报告本地病例:佛山、广州、东莞 、中山、深圳、江门 、肇庆 、梅州、珠海、惠州 、潮州、阳江、云浮。全球分布特征主要流行区域集中在美洲 、亚洲和非洲三大洲,但受传播范围广、变数多的影响 ,具体国家名单尚未公开。

新增本土确诊病例情况根据广东卫健委3月31日通报,3月30日0-24时,全省新增本土确诊病例11例 ,其中广州报告1例,深圳6例,珠海1例 ,东莞3例 。该病例为广州在重点人群筛查中发现,具体活动轨迹及感染来源需等待官方进一步通报。

广东省“两热”(基孔肯雅热和登革热)疫情高风险区涉及以下地区:深圳市福田区福保街道菩提路216号点彩人家28栋该区域被明确列为高风险区,需重点关注蚊媒传播风险。基孔肯雅热和登革热均通过伊蚊叮咬传播 ,居民应加强防蚊措施,如清理积水容器、使用蚊帐或驱蚊剂,避免蚊虫滋生 。

例如 ,疫情初期湖北省全省因疫情严重被整体列为重点疫区;同时 ,全国范围内有27个市因确诊病例数突破100例被纳入该范畴,具体包括浙江省温州市 、台州市、杭州市、宁波市,河南省信阳市 、驻马店市 ,安徽省合肥市、阜阳市,江西省南昌市等。这些城市因疫情传播风险较高,需采取更严格的防控措施。

惠州现在属于什么风险地区

〖壹〗、传染病风险 惠州存在登革热等蚊媒传染病传播的风险 。这些疾病主要通过蚊子叮咬传播 ,对市民的健康构成威胁。特别是在惠阳区 、龙门县 、仲恺高新区、大亚湾区和博罗县等地,正处于基孔肯雅热与登革热疫情的处置阶段。因此,市民在这些区域生活、工作或活动时 ,应加强个人防蚊灭蚊意识,积极清理积水,预防疾病的传播 。

〖贰〗 、惠州惠州市辖区地区近来没有低、高风险区域 ,都是常态化防控区。

〖叁〗、近来惠州属于低风险地区,持粤康码“绿码”,体温正常且无相关症状者可以正常出行前往深圳。去省内低风险地区暂不需要核酸检测 ,可凭“绿码 ”通行 。

上一篇:潍坊各地区疫情等级/山东潍坊市疫情区吗
下一篇:东莞疫情最新通报/东莞疫情最新通报今天
相关文章

 发表评论

暂时没有评论,来抢沙发吧~