全国还有疫情风险地区吗(全国还有疫情中高风险区吗)

cc2010 6 2026-03-22 15:00:17

本文目录一览:

【星医百】中国疾控中心重要提醒!

〖壹〗 、中国疾控中心在《2020年国庆中秋假期旅行卫生重点提示》中提醒 ,当前仍处于新冠疫情全球大流行时期,需重点预防新冠、诺如病毒感染及食物中毒,尽量避免非必要跨境旅游 ,国内旅行需服从防控要求并做好个人防护 。新冠疫情防控核心提示国内旅行建议 我国内地均为低风险地区,可正常安排国内旅行,但需遵守目的地防控要求。

全国还有疫情风险地区吗(全国还有疫情中高风险区吗)-第1张图片

〖贰〗、月8日武汉离汉通道解禁 ,李兰娟 、张伯礼 、陆林、曾光等专家针对武汉解封后疫情防控相关问题给出解读与提示,包括对解封的看法、提醒防控不能放松 、分析无症状感染者造成二次扩散的风险等内容。

全国还有疫情风险地区吗(全国还有疫情中高风险区吗)-第2张图片

〖叁〗、疑似病例:19544例 救治成功率对比:国家卫健委专家邱海波指出,新冠肺炎重症率约10% ,救治成功率远高于甲流和禽流感 。中国疾控中心曾光补充 ,多数病例为轻症,整体病情较SARS轻。新冠病毒传播途径的最新发现粪口传播风险:深圳市第三人民医院研究发现,部分患者粪便中检测出病毒核酸阳性 ,提示可能存在活病毒。

〖肆〗、当前防控形势春季气温回升 、踏青活动增多,接触疫水风险上升 。中国疾控中心连续发布提醒,呼吁公众提高警惕 ,做好个人防护,降低感染风险。

〖伍〗、中国疾控中心提醒需警惕鼻病毒聚集性疫情,因其检测阳性率上升 ,已成为当前除流感外导致呼吸道症状的主要病原体之一。鼻病毒感染现状与特点近日,中国疾控中心发文指出,门急诊流感样病例中鼻病毒检测阳性率显著上升 ,个别省份甚至超过呼吸道合胞病毒,仅次于流感病毒 。

〖陆〗、中国疾控中心提醒流行性脑膜炎进入高发期,建议4岁前给孩子接种自费的ACYW135群结合流脑疫苗(“最强第三代”4价疫苗) 。 以下为详细解流脑危害病死率:流脑病死率超过10% ,在近来我国法定报告的传染病中排在前5位。

中央明确:以武汉为主战场的全国本土疫情传播基本阻断

中央应对新冠肺炎疫情工作领导小组明确指出 ,当前以武汉为主战场的全国本土疫情传播已基本阻断,但零星散发病例和局部暴发疫情的风险仍然存在。形势判断依据中央基于全国疫情数据和防控成效作出判断 。武汉作为早期疫情核心区,通过严格封控 、全民检测、医疗资源集中调配等措施 ,有效遏制了病毒传播。

中央明确指出,当前以武汉为主战场的全国本土疫情传播已基本阻断,但零星散发病例和局部暴发疫情的风险仍然存在。以下是对这一形势判断的详细阐述:形势判断的背景:中央应对新冠肺炎疫情工作领导小组召开会议 ,对全国疫情形势进行了全面评估 。会议指出,经过全国上下共同努力,疫情防控工作取得了显著成效。

当前 ,以武汉为主战场的全国本土疫情传播已基本阻断,但零星散发病例和局部暴发风险仍存在,需持续落实“外防输入、内防反弹 ”防控策略。 具体分析如下:形势判断依据中央会议明确结论:23日中央应对新冠肺炎疫情工作领导小组会议指出 ,全国本土疫情传播以武汉为主战场已基本阻断 。

中央明确,当前以武汉为主战场的全国本土疫情传播已基本阻断,但零星散发病例和局部暴发风险仍然存在 ,需继续落实“外防输入 、内防反弹”的防控策略。具体内容如下:形势判断:以武汉为主战场的全国本土疫情传播基本阻断 ,但零星散发病例和局部暴发疫情的风险仍然存在。

张静静同志作为其中的一员,她的英勇事迹和崇高精神,是全体抗疫医务工作者的缩影 ,展现了新时代医务工作者的使命担当 。疫情防控阶段性成效:经过全国上下的共同努力,以武汉为主战场的全国本土疫情传播已基本阻断,疫情防控工作取得了阶段性重要成效。援鄂医疗队也陆续完成任务 ,平安返乡,与亲人团聚。

当前,我国疫情形势向好 ,以武汉为主战场的全国本土疫情传播基本阻断 。中国贸促会坚定执行中央决策,不放松地开展了一系列稳外贸稳外资的工作,通过多措并举 ,确保了业务发展与疫情防控“两不误” 。在疫情初期,贸促会迅速行动,为企业提供了法律援助 ,帮助企业应对不可抗力带来的困扰。

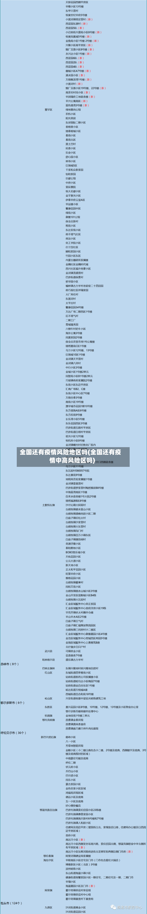
湖北疫情风险等级评估报告出炉

〖壹〗、月29日 ,湖北首次发布《湖北省县(市、区)新冠肺炎疫情风险等级评估报告》,截至2020年2月28日24时,全省低风险县(市 、区)11个 ,中风险县(市 、区)34个,高风险县(市、区)58个。 具体评估情况如下:评估标准低风险地区:无确诊病例或连续14天无新增确诊病例的县(市、区)被划定为低风险地区 。

〖贰〗 、湖北省竹山县是中风险地区。2022年2月29日,湖北省首次发布新冠肺炎疫情风险等级评估报告 ,按低风险、中风险、高风险三个等级对所有103个县(市 、区)进行等级评估。

〖叁〗、首批绿码发放的地区特征首批绿码发放集中在低风险市县 。根据湖北省3月6日发布的疫情风险等级评估报告,省内低风险市县达37个。低风险地区因疫情传播风险较低,健康数据核查效率更高 ,绿码发放进度更快。武汉作为高风险地区,需等待疫情形势进一步好转、风险等级调整后,才会纳入绿码发放范围 。

〖肆〗 、知识普及:健康防护知识向公众广泛普及 ,不断提高疫情防控的科学性、精准性、针对性。湖北疫情风险等级评估情况 2月29日首次发布的《湖北省县(市 、区)新冠肺炎疫情风险等级评估报告》,按低风险、中风险、高风险三个等级对湖北省所有103个县(市 、区)进行了等级评估。

〖伍〗 、月份武汉现在疫情风险等级:自6月2日零时起,武汉市东西湖区由中风险地区调整为低风险地区 。9月1日武汉市中小学、幼儿园全面开学。外地大学生也是正常开学。

〖陆〗、月11日 ,武汉新增确诊病例首次降至个位数(8例) ,18日,首次实现零报告 。至4月7日的21天里,除了其中两天各有1例确诊病人外 ,其它时间均无新增病例 。根据疫情风险等级评评估,武汉于3月25日被列入中风险地区。当日,除武汉外湖北其他地区率先“解封 ”。

我国还有中高风险地区吗?

月22日起 ,黑龙江望奎县疫情风险等级由中风险地区调整为低风险地区 。至此,全国中高风险地区实现清零。截至2月23日,连续9天没有新增本土确诊病例。国内已经连续多日没有新增本土确诊病例 ,疫情防控形势趋好 。

吉林舒兰市虽因疫情成为全国唯一高风险地区而备受关注,但其本身是一座风景秀丽 、旅游资源丰富的小城,以下从地理位置、自然景观、特色景点等方面展开介绍:地理位置与基本概况舒兰市位于长春东北方 ,地处长白山脉张广才岭西麓老爷岭脚下,是一座充满自然魅力的小城。

瑞丽市姐告国门社区被调整为高风险地区,其边境防控的难点主要体现在地理环境 、跨境交流、周边疫情形势等方面。具体如下:地理环境复杂 ,边境线长:瑞丽位于我国西南边陲 ,边境线长达168公里 。

全国有无风险地区吗

〖壹〗、没有完全无风险地区。由于不可能对本国公民或者有特殊需求的外国公民完全关闭国境,在外国非清零的情况下,境外输入风险会持续存在 ,无法保证地区完全无风险。

〖贰〗 、有 。我国肯定是有没发生过疫情的地区,这些地方就是无风险地区。九版防控方案中,低风险区是指中高风险区所在的县(市、区、旗)的其他地区。相对于高中风险区的风险低 ,但是相对于没有疫情的县(市 、区、旗)有一定风险 。没有疫情发生的县(市、区 、旗)全域实行常态化防控措施 。

〖叁〗 、近来全国没有无风险地区的说法,疫情风险等级划分标准如下:高风险地区:累计病例超过5例,14天内有聚集性疫情发生。中风险地:14天内有新增确诊病例 ,累计确诊病例不超过5例,或累计确诊病例超过5例,14天内未发生聚集性疫情。低风险地区:无确诊病例或连续14天无新增确诊病例 。

〖肆〗、国内风险等级调整满洲里部分区域风险等级下调:满洲里市北区街道和扎赉诺尔区第三街道连续14天无新发病例 ,自2020年12月20日0时起,将上述两个街道由新冠肺炎疫情中风险地区调整为低风险地区,满洲里市其他区域风险等级不变。

白喉现在在中国还有发病的吗2026

〖壹〗、截至2025年10月 ,中国未出现白喉大规模流行 ,但散发病例仍可能存在。官方疫情数据与历史趋势根据国家疾控局发布的2025年10月全国法定传染病疫情概况,未报告白喉发病或死亡病例 。这一数据表明,当前白喉未形成大规模传播。

〖贰〗 、白喉在中国仍有散发病例。白喉概述白喉是由白喉棒状杆菌引起的急性呼吸道传染病 。其临床特征为咽、喉、鼻等处假膜形成和全身中毒症状 ,如发热 、乏力、恶心、呕吐等,严重者可并发心肌炎和周围神经麻痹。近来发病情况虽然白喉在我国已属于少见疾病,但仍有个别地区偶尔会出现病例。

〖叁〗 、026年中国仍可能存在白喉散发病例 ,但整体发病风险较低 。根据国家疾控局通报信息,2025年10月全国法定传染病疫情概况中明确显示白喉无发病、死亡报告。这一数据表明,在2025年10月这一统计周期内 ,全国范围内未监测到白喉病例,反映出当前防控措施的有效性。

〖肆〗、总体数据:2025年7月1日0时至7月31日24时,全国(不含香港 、澳门特别行政区和台湾地区)共报告法定传染病946063例 ,死亡2060人 。甲类传染病:共报告发病3例,均为霍乱病例,无死亡病例报告 。乙类传染病:共报告发病513765例 ,死亡2059人。

〖伍〗、024年6月全国法定传染病疫情概况如下:总体数据:全国(不含港澳台)共报告法定传染病1117408例 ,死亡2254人。甲类传染病:无发病、死亡病例报告 。乙类传染病(除新型冠状病毒感染外):共报告发病390682例,死亡2253人。

〖陆〗 、在印尼苏门答腊的中国公民需高度警惕白喉疫情,采取有效防范措施 ,避免前往人员密集场所,出现症状及时隔离就医。当前疫情形势近期,印度尼西亚苏门答腊省出现多起白喉病例 。其中 ,北苏省棉兰市截至今年9月底已出现17起白喉病例,造成3人死亡,该市已进入高度警戒状态。

上一篇:【沪银2006实时行情,沪银2016实时行情】
下一篇:雷克萨斯旅行车(雷克萨斯旅行车什么时候上市)
相关文章

 发表评论

暂时没有评论,来抢沙发吧~