怎么界定非疫情地区风险/非疫情区域

cc2010 5 2026-03-21 05:54:09

本文目录一览:

疫情风险等级划分5个等级的标准是什么

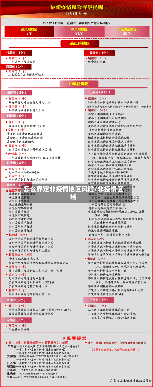
〖壹〗、高风险地区的定义:这类地区通常是指在一定时间内(通常是14天)累积新冠病例数超过50例,并且这段时间内发生过聚集性疫情。 中风险区域的特征:14天内出现过新增新冠确诊病例 ,但累计确诊病例数未超过50例;或者累计确诊病例超过50例 ,但在14天内没有发生聚集性疫情 。

怎么界定非疫情地区风险/非疫情区域-第1张图片

〖贰〗、法律分析:高风险地区:一般是指累计新冠病例超过了50例,同时〖Fourteen〗 、天内是有聚集性疫情发生 。中风险区域:14天以内有新增新冠确诊病例,合计新冠肺炎确诊病例未超过50病例;共合计确诊的病例超过50例 ,14天之内未未发生聚集性疫情。

〖叁〗、疫情等级划分的4个等级判定通常基于疫情传播风险、病例数量 、防控需求及区域影响等综合因素,具体标准可能因地区或政策调整而略有差异。以下是通用判定逻辑的详细说明:四个等级的通用划分标准低风险地区 判定条件:无确诊病例,或连续14天内无新增本土确诊病例 。

无风险地区的判断标准是啥?

低风险地区是说省内部分市有疫情 ,除有疫情的其他市就属于疫情低风险地区。无风险地区是指:全省范围内没有有疫情的地市区域。外出活动要注意的有:日常生活与工作出行人员,外出前往超市、餐馆等公共场所和乘坐公共交通工具时,要佩戴口罩 ,尽量减少与他人的近距离接触 。

中风险地区标准:14天内新增确诊病例,累计不超过50例,或累计超过50例但14天内无聚集性疫情。低风险地区特征:无确诊病例或连续14天无新增病例。

以县市区为单位的风险划定标准:低风险地区:无确诊病例或连续14天无新增确诊病例 。中风险地区:14天内有新增确诊病例 ,且满足以下条件之一:累计确诊病例不超过50例;累计确诊病例超过50例,但14天内未发生聚集性疫情。高风险地区:累计确诊病例超过50例,且14天内有聚集性疫情发生。

什么是低风险地区

低风险区域是指以县市区为单位 ,无确诊病例或连续14天无新增确诊病例的地区 。关于低风险区域 ,可以进一步了解以下信息:定义标准:一个地区要被划分为低风险区域,需要满足无确诊病例的条件,或者在最近14天内没有新增的确诊病例。

低风险地区是指当地无确诊病例 ,或连续14天无新增确诊病例的地区。关于低风险地区,还可以从以下几点进行理解:定义标准:低风险地区的划分是基于当地疫情实际情况和发展趋势,综合考虑新增和累计确诊病例数等因素 ,并以县市区为单位进行划分的 。

低风险地区是指疫情风险较低的地区 。详细解释如下: 定义与划分 低风险地区是根据疫情形势、防控措施效果以及感染者的数量等多个因素综合评估得出的结果。一般来说,低风险地区指的是一段时间内,没有发生疫情或者疫情传播风险较低的区域。

低风险地区是指该地区在疫情防控工作中 ,病例数量较少,疫情传播风险相对较低的区域 。以下是关于低风险地区的详细解释:疫情传播风险较低:低风险地区表示新冠病毒疫情在特定时间段内传播范围较小,病例数量不多。政府通过积极的防控措施 ,使得疫情得到较好的控制,将疫情传播的风险降低到相对较低的水平。

上一篇:地区无疫情证明书怎么开/居住社区无疫情证明
下一篇:【许昌疫情,许昌疫情严重吗】
相关文章

 发表评论

暂时没有评论,来抢沙发吧~