截至近来,国内共有2个高风险地区 ,76个中风险地区,主要分布在陕西省、河南省 、浙江省等地,以下为详细信息(数据不包括港澳台地区):高风险地区:具体地区名单会随疫情形势动态调整 ,可通过权威渠道实时查询。

中风险地区:以县市区为单位,存在以下两种情况之一的地区:14天内有新增确诊病例,且累计确诊病例不超过50例;或累计确诊病例超过50例 ,但14天内未发生聚集性疫情。低风险地区:以县市区为单位,无确诊病例或连续14天无新增确诊病例的地区 。

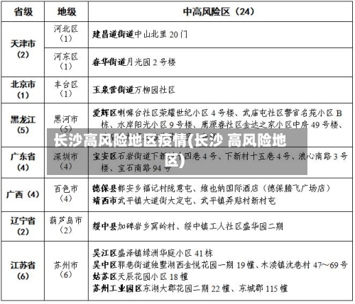
截至3月21日24时,全国现有38个高风险地区 ,602个中风险地区。以下是高风险地区的详细名单:天津市 西青区(2个):精武镇“和光尘樾 ”一期建筑工地,西营门街跃升里商业街西区(三区)。河西区(1个):天塔街清海湾大众浴池 。滨海新区(1个):天津临港经济区东方星城。

022年3月19日,芙蓉区将定王台街道五一华府南北栋和名汇达商务楼区域确定为中风险地区。具体通告内容如下:背景说明:3月17日 ,芙蓉区发现1例外地来长确诊病例;3月19日,在管控人员中又检测出1例阳性病例 。
近来长沙没有中高风险区,但都是低风险区。高危地区:一般指新冠肺炎确诊病例超过50例,14天内出现聚集性疫情;中度风险地区:14天内有新增确诊病例 ,新冠肺炎累计确诊病例不会超过50例;确诊病例50余例,14天内无聚集性疫情。
例如:来自北京、上海等无本土疫情的低风险地区游客,可直接凭双码在长沙游玩 。
现在从张家港到湖南长沙中间是经过两个中风险地区的 ,但是我们是可以避开的,关键看你怎么去,如果直接坐飞机去的话就没有问题。

不是。通过查询长沙市疫情防控中心发布的公告显示 ,截止2022年12月7日,该市共有低风险地区4处,高风险地区38处 。其中不包括长沙西站 ,因此该地区不是高风险地区。长沙是湖南省地级市、为湖南省省会 、处中国华中地区、湖南东部偏北。
政策背景根据国务院联防联控机制有关疫情防控政策,以及首都严格进京管理联防联控协调机制的要求,铁路部门为配合首都疫情防控工作 ,对部分中高风险地区车站出发的旅客实施进京限制措施。此举旨在减少人员流动带来的疫情传播风险,保障首都安全 。
没有。截止到2022年11月24日,长沙z2到北京西站是没有高风险地区的。北京西站,又称北京西客站 ,位于中国北京市丰台区,是中国铁路北京局集团有限公司管辖的特等站 。
近来两地都没有疫情中高风险地区,但珠海较严 ,需要48小时核酸检测合格的。
湖南长沙:高风险地区人员,要集中隔离14天,并进行2次核酸检测;中风险地区并持有7天内核酸检测阴性证明的无异常情况人员 ,可正常出行;低风险地区,持健康码绿码即可通行。
元旦去长沙是否需要隔离或核酸检测,需根据出发地风险等级判断 ,低风险地区无需隔离和核酸,中高风险地区需配合防控措施并可能需核酸证明,同时建议关注最新政策 。 具体如下:低风险地区来长沙 无需隔离:从低风险、无病例地区前往长沙 ,无需进行隔离观察。
湖南省14市(州)返乡防疫政策如下:长沙入境返长人员:14天集中隔离 + 7天本地集中隔离 + 7天居家检测。中高风险地区:集中隔离至离开该地区满14天,第14天开展核酸检测 。
高风险地区 集中隔离:通常情况下,来自高风险地区的人员需要实施一定期限(如长沙市要求的14天)的集中隔离医学观察。核酸检测:集中隔离期间,会要求多次核酸检测 ,以确保安全。
022年元旦可以前往长沙旅游,但需根据旅居地风险等级遵守相应防疫政策 。具体要求如下:低风险 、无病例地区游客 持湖南省居民健康码绿码、行程码绿码即可正常通行,无需隔离或额外核酸检测。例如:来自北京、上海等无本土疫情的低风险地区游客 ,可直接凭双码在长沙游玩。
022年春节期间可以前往长沙旅游,但需根据风险等级落实核酸检测及健康管理措施。具体要求如下:低风险地区人员:长沙当前为低风险地区,外省入湘人员需查验通信大数据行程卡和湖南省居民健康卡 。
发表评论
暂时没有评论,来抢沙发吧~