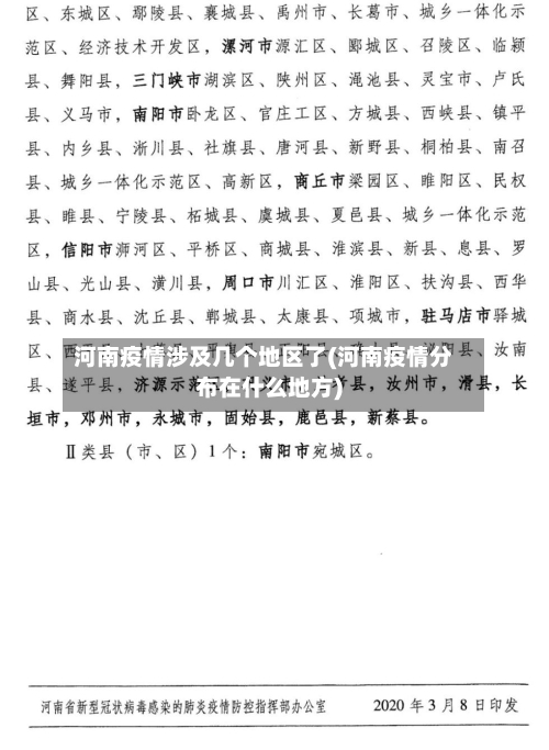
河南疫情涉及几个地区了(河南疫情分布在什么地方)

cc2010 4 2026-03-19 06:30:10

本文目录一览:

国家卫健委:昨日新增本土确诊病例174例

新增本土病例分布情况根据有关部门发布的消息 ,10月15日0—24时全国新增本土确诊病例174例,涉及以下16个省市:病例数较多的省市:广东(35例)、山西(25例) 、新疆(22例)、北京(17例)、内蒙古(13例) 、浙江(12例)、陕西(11例) 。

河南疫情涉及几个地区了(河南疫情分布在什么地方)-第1张图片

月5日0—24时,国家卫健委公布新增本土确诊病例132例 ,具体分布及特征如下:病例分布省份及数量 河南省:64例,为本土病例比较多的省份。其中许昌市50例、郑州市5例 、洛阳市4例 、周口市3例、商丘市1例、固始县1例。陕西省:63例,全部集中在西安市 。浙江省:5例 ,均在宁波市。

河南疫情涉及几个地区了(河南疫情分布在什么地方)-第2张图片

月22日0—24时,全国新增新冠肺炎本土确诊病例71例,具体分布如下:陕西63例:均位于西安市。西安市作为陕西省省会 ,人口流动较大 ,可能因人员聚集 、防控难度增加等因素导致病例集中出现 。广西4例:均位于防城港市。防城港市地处边境,可能存在境外输入关联风险,需关注边境防控措施落实情况。

河南疫情涉及几个地区了(河南疫情分布在什么地方)-第3张图片

月8日0—24时 ,国家卫健委通报新增确诊病例165例,其中本土病例92例,境外输入病例73例 。

月13日0—24时 ,全国报告新增确诊病例66例,其中境外输入36例,本土30例;新增无症状感染者19例 ,其中境外输入18例,本土1例(湖南);无新增死亡及疑似病例 。

港澳台地区通报 累计确诊9565例,其中香港8724例(出院7616例 ,死亡143例),澳门46例(全部出院),台湾795例(出院661例 ,死亡7例)。数据说明:以上数据基于国家卫健委12月29日通报 ,反映当日疫情防控动态。

河南疫情发生在哪里

022年3月,河南省内有疫情发生的城市包括郑州市、周口市、焦作市 、濮阳市、商丘永城、开封市 、信阳市、洛阳市 。以下是这些地区的相关情况说明:郑州市作为河南省省会,郑州市疫情动态受广泛关注。可通过官方渠道获取确诊病例和无症状感染者数据详情、中高风险区名单 、封控区和封闭区名单等信息。

河南疫情发生在南阳 ,信阳,驻马店,周口 ,商丘 。根据相关资料显示:南阳,信阳,驻马店 ,周口,商丘,这都是河南豫南地区 ,豫东地区,人口多,出去工作的人也多 ,流动人口多 ,造成了疫情重灾区,河南管控力度大,及时得到了解决。

影响:两地的交通枢纽地位使其成为湖北人员进入河南的主要中转站 ,大量乘客在此换乘或前往周边县域,直接增加了疫情输入风险。与湖北高校资源联系紧密学生流动规模湖北拥有武汉大学、华中科技大学等7所211高校,高校资源远超郑州 。

河南信阳疫情严重有两个原因 ,从地理位置来看的话,信阳就容易被殃及池鱼。信阳距离武汉只有一百多公里,与湖北的多个城市接壤。当武汉爆发疫情之后 ,信阳绝对会率先成为疫情重发区之一 。另外还要看一下全国地图,从广州到哈尔滨这一段路,是经过湖北武汉的。

2022年河南哪些地方有疫情?

信阳市:9月-10月出现零星病例 ,潢川县、固始县等加强社会面管控,倡导非必要不离县。其他城市:洛阳 、南阳 、周口、驻马店等地在2022年不同时间点均报告过本土病例,多与省外输入或聚集性活动相关 ,防控措施包括区域封控、全员核酸等 。

漯河市:2022年疫情期间有疫情发生 ,存在确诊或无症状感染情况,疫情防控工作持续推进 。安阳市:作为河南省北部城市,2022年出现确诊病例或无症状感染者 ,当地迅速启动应急响应机制。焦作市:该市在2022年疫情期间有病例报告,涉及确诊或无症状感染,防控措施逐步落实。

022年3月 ,河南省内有疫情发生的城市包括郑州市 、周口市、焦作市、濮阳市 、商丘永城、开封市、信阳市 、洛阳市 。以下是这些地区的相关情况说明:郑州市作为河南省省会,郑州市疫情动态受广泛关注。可通过官方渠道获取确诊病例和无症状感染者数据详情、中高风险区名单、封控区和封闭区名单等信息。

022年河南省新增确诊病例涉及多个市,包括郑州市 、驻马店市、周口市、漯河市 、安阳市 、焦作市、濮阳市、商丘市 、开封市、信阳市、洛阳市 。具体说明如下:郑州市:作为河南省省会 ,人口流动频繁,是疫情防控重点区域,2022年多次报告新增确诊病例 ,疫情传播风险较高。

上一篇:【雷克萨斯金色,雷克萨斯金色系列】
下一篇:雷克萨斯最便宜的多少钱/雷克萨斯最便宜的多少钱一辆
相关文章

 发表评论

暂时没有评论,来抢沙发吧~