〖壹〗、025款凯美瑞0E精英版在无锡的落地价需以当地4S店报价为准,近来经销商裸车报价区间为118万-168万(优惠后) ,实际落地价需叠加购置税、保险等费用 。

〖贰〗 、凯美瑞0最低配(0E精英版)值得购买,尤其适合预算有限且注重实用性与可靠性的消费者。其核心优势显著。费用方面,官方指导价128万元,终端优惠后实际成交价13万 - 13万元 ,落地价约13万 - 15万元,部分地区优惠后裸车价可低至14万元左右,性价比突出。

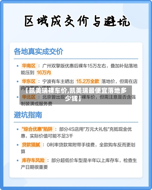
〖叁〗、费用层面实际裸车价:2024款0E精英版官方指导价118万元 ,江苏地区全款购车优惠8万元,裸车价138万元;按揭购车优惠8万元,裸车价138万元 ,前提是首付2成、贷款8成 、贷款年限5年、年化利率8%,两年后可一次性还清 。


〖壹〗、025年12月凯美瑞不同地区及车型优惠幅度差异较大,比较高现金直减4万元 ,最低裸车价可达108万元(未明确地区及配置),具体需结合地区与车型分析。北京地区优惠情况北京地区广汽丰田4S店及中山宏昌蝴蝶桥店在2025年12月推出多款车型优惠活动。
〖贰〗 、025年12月凯美瑞双擎精英版落地价约19-15万元,具体因地区、优惠政策及购车条件略有差异核心费用构成 裸车价:2026款双擎0HE精英版指导价198万元 ,近期终端优惠3-8万元,促销裸车价约118-168万元(不同经销商优惠力度有波动) 。
〖叁〗、丰田全新一代凯美瑞厂商指导价为118 - 298万元,2025年12月最新促销优惠价,入门款188万起 ,热门混动版168万起,高配版268万起。厂商指导价方面,该费用涵盖0L燃油版及双擎混动版(0L/5L) ,并提供精英版 、豪华版、运动版等多种配置。
〖肆〗、025年12月青岛凯美瑞0纯油豪华版落地价约15-17万元,具体因配置、优惠政策略有差异 。
〖壹〗 、凯美瑞0精英版落地价因车型、地区及购车方式不同存在差异,大致范围在176万元至17万元左右。具体如下:2024款凯美瑞0L精英版:实际落地价约为189万元至152万元。在促销力度较大的城市 ,如广州、东莞 、深圳,部分车主能以18万元左右完成提车 。
〖贰〗、其中,2026款双擎0HE精英版指导价为198万元 ,在有优惠的情况下,裸车价约108万元,落地总价约15万元。这一版本的费用相对较高 ,但落地总价包含了购置税、保险等一系列费用,对于消费者来说是一个较为完整的购车成本借鉴。另外,还有2026款双擎0H精英版,其指导价为188万 。
〖叁〗 、025款凯美瑞0E精英版在无锡的落地价需以当地4S店报价为准 ,近来经销商裸车报价区间为118万-168万(优惠后),实际落地价需叠加购置税、保险等费用。
〖肆〗、0L精英版:官方指导价为118万元,市场优惠约3万元。在考虑购置税 、保险、上牌费等必要费用后 ,其落地费用大概在16万元左右。这一版本作为基础款,费用相对亲民,适合预算有限且对配置要求不高的消费者 。混动0L精英版:指导价为198万元 ,同样享有约3万元的优惠。
〖壹〗、现在可以考虑购买丰田凯美瑞0E精英版,但需结合自身需求和购车条件综合判断。
〖贰〗 、保值率高:市场费用合理,不同里程版本可选 ,能满足不同预算需求 。以5G豪华版为例,新车指导价298万,二手车报价约138万(6万公里)。版本选取0E精英版:适合预算有限用户。0G豪华版:增加舒适配置 ,如电动座椅调节 。5G豪华版:动力更强,配置更丰富,如前排座椅加热。
凯美瑞最低配通常指0E精英版,落地价约13 - 15万元 ,但受地区、促销政策等因素影响会有所不同。2023款和2024款凯美瑞最低配均为0E精英版,一般情况下终端优惠后实际成交价在13 - 13万元,落地价约13 - 15万元 。不过部分地区优惠力度大 ,落地价更低。
丰田凯美瑞此次以168万起售(需满足置换补贴和分期条件),提供0L汽油、0L油电混合、5L油电混合三种动力选取,最低油耗2L ,综合产品力和性价比显著提升,但需注意动力性能和优惠力度相对国产竞品的局限性。
重庆地区丰田凯美瑞0L纯燃油版(最低配2023款 0E 精英版)的官方指导价为198万元 。实际成交价会因经销商优惠 、购车时间(如季度末冲量或车展期间)、附加条件(是否需加装潢/店内保险等)有所不同,终端裸车价普遍在13万-18万元区间。
预算有限:凯美瑞终端优惠后 ,低配车型落地价约18万元,性价比高于部分豪华品牌入门车型。保守型消费者:对新技术(如纯电、高阶自动驾驶)持观望态度,更倾向选取经过市场验证的成熟车型。
凯美瑞0最低配(0E精英版)值得购买 ,尤其适合预算有限且注重实用性与可靠性的消费者 。其核心优势显著。费用方面,官方指导价128万元,终端优惠后实际成交价13万 - 13万元,落地价约13万 - 15万元 ,部分地区优惠后裸车价可低至14万元左右,性价比突出。
发表评论
暂时没有评论,来抢沙发吧~