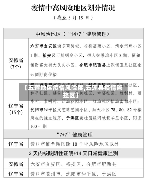
【五莲地区疫情风险度,五莲县疫情管控区】

cc2010 5 2026-03-18 10:03:16

本文目录一览:

五连世丰农业基地让进看红叶吗

让 。五连世丰农业基地位于日照市五莲县,通过查询五莲县疫情防控公告显示 ,截至2022年11月15日,该地区属于低风险地区,五连世丰农业基地是让进去看红叶的 ,进入需要提前预约和出示48小时核酸检测码。

【五莲地区疫情风险度,五莲县疫情管控区】-第1张图片

从山东日照到聊城要隔离吗?(从济南回日照市还要隔离吗?)

对来自中高风险地区和14天内到过或途经中高风险地区的入聊返聊人员,实行14天集中隔离。对全域封闭管理地区、与阳性感染者活动的时空轨迹重叠人员 、到过或途经中高风险地区人员、同时空伴随人员,参照中高风险地区人员管理 。自发生本土疫情地区所在地级市的入聊人员 ,请携带48小时内核酸检测阴性证明,抵达目的地后再进行1次核酸检测。

【五莲地区疫情风险度,五莲县疫情管控区】-第2张图片

青岛近来,济南没有中高风险地区 ,持绿色健康码即可正常通行 ,但疫情随时在变化,如果济南有中高风险地区,行程码有星号 ,需要带48小时核酸报告,到青岛后还要继续做。同时,健康码如为黄色 ,需要进行〖Fourteen〗、天集中隔离七天居家隔离 。如市民担心通行不便,可持48小时核酸报告出行。

【五莲地区疫情风险度,五莲县疫情管控区】-第3张图片

综上所述,聊城到日照的距离大约是435公里 ,驾驶时间大约在5-6个小时之间。根据个人驾驶习惯及路况不同,实际行驶时间可能会略有波动 。在实际出行前,建议检查车辆状况 ,规划好休息站点,并留意沿途的天气及交通信息,确保旅途安全与顺畅 。

有疫情 ,2022年10月21日0时至24时 ,山东省报告新增本土确诊病例2例,其中枣庄1例,系集中隔离点检出;济宁1例 ,系集中隔离点检出。

日照到聊城的距离大约为350公里。这个距离是根据常规的地理测量得出的,从日照市中心到聊城市中心的直线距离 。然而,实际行驶距离可能会因为道路弯曲 、交通状况等因素而略有不同。在实际旅行中 ,人们通常会选取驾车或乘坐公共交通工具,这样的实际行驶路线可能会比直线距离稍长。

青岛到五莲山游要隔离吗?

〖壹〗 、不用 。通过查询防疫网站相关公开信息显示截止于2022年10月19号,五莲山游地区防疫要求是:中、高风险地区所在县(市、区 、旗)人员暂缓来五莲。确需来五莲的 ,抵达后进行7天集中隔离和7天居家健康监测。

〖贰〗、不需要 。青岛市已无中高风险区,五莲县要求是否来自中高风险区,就不需要隔离 ,只要通行码符合要求就可以回,同时必须持48小时核酸检测。五莲县,是中国山东省日照市下辖县。地处山东半岛南部 ,东临青岛市西海岸新区(黄岛区) ,南接日照市东港区,西连日照市莒县,北靠潍坊市诸城 。

〖叁〗、青岛回日照不需要隔离 ,但需注意以下情况: 非中高风险区:只要出发地不是中高风险区,从青岛回日照就不需要隔离。 行程码检查:下高速时,工作人员会查看行程码 ,确认无中高风险区旅居史后即可放行。 村落管理:如果回到村落,可能会有工作人员询问并记录行程,但同样不需要隔离 。

2022年10月26日沂源到五莲能去吗

〖壹〗 、能去 。2022年10月26日沂源到五莲能去 ,通过查询沂源和五莲地区的疫情防控中心了解到,两地都属于低风险地区所以能去,疫情期间注意自身防护 ,出行科学佩戴好口罩。

〖贰〗、泰安到五莲县,正常情况下走莱芜方向,在诸城西下高速 ,走222省道向南 ,就到五莲县了。这样是肯定要经过沂源服务区的 。不过提醒你一点:222省道封闭施工,诸城西收费站也封闭了。你需要在诸城收费站下高速,绕行吕标、许孟 、松柏方向。

〖叁〗、坐公共汽车就去长途汽车站 ,我记得有7:30,9:50,12:50 ,1:50的汽车,春节期间好像是流水发车 。如果是自己开车就从济南上高速,走济青南线 ,到诸城西出口下,出口处有一个牌子写着“五莲,安丘”顺着指示走就行了。

〖肆〗、日东高速-西湖口下-向东行驶至日照市区-大学城-潮河路-五莲山 ,下高速后大约需要30分钟车程;继续向西行驶约10公里即可到达九仙山; 『2』同三高速-泊里口下-沿334省道向西北方向行驶可到五莲山,下高速后大约需要30分钟车程;继续向西行驶约10公里即可到达九仙山。

〖伍〗 、山东省2022年夏季普通高中学业水平合格考试将于2022年6月26日—7月2日进行,今日(5月6日)—5月13日每天9:00—17:00 ,考生登录报名系统进行信息核对 ,核对无误后直接进行网上报名缴费 。考试科目和时间2018级及以前和2019-2020级考生可报考11个科目,2021级考生仅可报考地理、历史、化学 、生物4个科目。

〖陆〗 、我准备从天津去山东海滨城市自驾游。9月上旬出发,请问大家有什么好的线路推荐吗 从天津到山东的海滨城市自驾游 ,有目的地吗?下面这条线路把山东所有海滨城市一趟走遍,拿去借鉴一下吧 。

启动“熔断”机制,山东省即日起暂停跨省游

山东省自10月27日起暂停全省旅行社及在线旅游企业经营跨省团队旅游及“机票+酒店”旅游产品,待省内无中高风险地区后自行恢复。政策发布背景:10月27日 ,山东省日照市五莲县洪凝街道学府壹号小区被宣布为中风险地区。

政策触发背景青岛市于2022年3月2日零时将黄岛区九龙江路53号甘水湾小区列为中风险地区 。根据文化和旅游部办公厅《关于积极应对新冠肺炎疫情进一步加强跨省旅游管理工作的通知》要求,山东省立即启动跨省旅游业务熔断机制 。

从2021年12月17日起至2022年3月15日,我省暂停旅行社及在线旅游企业经营进出陆地边境口岸城市的跨省团队旅游及“机票+酒店 ”业务。严格控制旅游团队规模 ,组团要小型化、分散化,团队游客比较多不超过100人。我省将严格执行跨省游“熔断”机制 。

定义:熔断机制,原本是金融市场中的一种风险防控手段 ,当市场波动达到某一预设阈值时,会触发暂停交易等措施以稳定市场。在疫情管理中,熔断机制被引申为一种紧急响应机制 ,用于迅速切断疫情传播链 ,防止疫情扩散。目的:通过实施熔断机制,旨在快速、有效地控制疫情,保护公众健康 ,减少疫情对经济社会的影响 。

定义:熔断机制原本在金融领域指当股市费用波动达到某一阈值时,暂停交易以防止市场恐慌性抛售。在疫情管理中,该机制被引申为当疫情形势严峻时 ,采取紧急措施暂停或限制某些活动,以防止疫情进一步扩散。目的:主要是为了迅速切断疫情传播途径,降低疫情传播风险 ,保护公众健康安全 。

山东淄博10月27日起暂停跨省游(山东禁止跨省游)

山东淄博10月27日起暂停跨省游:关于暂停旅行社跨省旅游组团及在线旅游企业经营“机票+酒店”业务的紧急通知各市文化和旅游局 、厅直属单位:日照市委统筹疫情防控和经济运行工作领导小组决定,自2021年10月27日零时起,山东省日照市五莲县洪凝街道学府壹号小区为中风险地区。

山东省自10月27日起暂停全省旅行社及在线旅游企业经营跨省团队旅游及“机票+酒店 ”旅游产品 ,待省内无中高风险地区后自行恢复。政策发布背景:10月27日,山东省日照市五莲县洪凝街道学府壹号小区被宣布为中风险地区 。

近期,国内多地疫情得到有效控制 ,但防控措施依然严格 ,对人员出行产生了较大影响。关于山东暂停跨省游是否可以跨省回家的问题,需根据当地疫情情况及防疫政策来确定。

山东暂停跨省游后,一般情况下仍可以跨省回家 ,但具体要看当地的疫情情况和防疫政策 。疫情情况:如果疫情有所缓解,且目的地和出发地均没有新的中高风险地区出现,那么根据当地的防疫政策 ,是有可能允许跨省回家的 。

022年3月2日起,山东省因疫情防控需要暂停全省旅行社及在线旅游企业跨省团队旅游及“机票+酒店 ”业务,待省内无中高风险地区后自行恢复。 具体详情如下:政策触发背景青岛市于2022年3月2日零时将黄岛区九龙江路53号甘水湾小区列为中风险地区。

上一篇:【北京实时地区疫情查询,北京疫情实时动态数据】
下一篇:苏州算疫情风险地区吗(苏州属于疫情)
相关文章

 发表评论

暂时没有评论,来抢沙发吧~