最近疫情地区名单最新/最近疫情地区名单最新情况

cc2010 3 2026-03-12 10:27:11

本文目录一览:

天津蓟州区疫情风险等级(附查询入口)

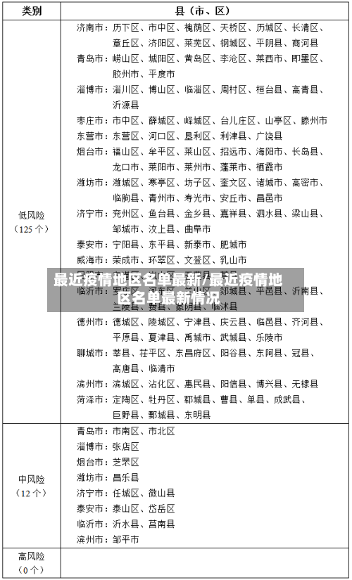
天津蓟州区近来无中高风险地区 ,均为低风险地区 。中高风险地区查询渠道如下:查询渠道1:国务院客户端查询流程:微信搜索“国务院客户端 ”小程序。- 打开后在首页找到“疫情风险查询”。- 点击即可查看当前所在地区最新疫情风险等级 。- 点击“查看全国中高风险疫情地区”还可查看全国各地中高风险等级地区名单。

最近疫情地区名单最新/最近疫情地区名单最新情况-第1张图片

河北3例确诊病例 、1例无症状感染者,四川1例疑似病例,辽宁2例确诊病例 ,均与近期的新发地病例相关。全国多地已经发布公告,如非必要,市民近期不要前往北京市 ,发布公告的地区有河北迁安和定州、内蒙古通辽、天津滨海新区和蓟州区 、辽宁省 、江苏苏州、山西吕梁、黑龙江大庆及哈尔滨等地 。

最近疫情地区名单最新/最近疫情地区名单最新情况-第2张图片

北京丰台两个街乡被列中风险地区是真的 。截至6月13日15时 ,国务院疫情风险等级查询系统显示,北京市丰台区西罗园街道和花乡地区被列为中风险地区。6月13日上午,北京市疫情防控新闻发布会通报 ,北京连续出现确诊病例。

最近疫情地区名单最新/最近疫情地区名单最新情况-第3张图片

中高风险地区名单全国实时更新(附查询入口)

数据更新机制:全国中高风险地区名单由国家卫生健康委员会或各级疫情防控指挥部动态调整,通常根据疫情传播风险 、病例数量、防控措施等因素综合判定 。查询页面数据与官方发布同步,建议用户定期刷新或通过订阅功能获取最新信息。注意事项:风险等级可能因疫情发展随时调整 ,查询时需以页面显示的实时数据为准。若目标地区无中高风险区域,页面将显示“暂无中高风险地区 ”或类似提示 。

输入关键词并搜索:在搜索页面输入“疫情风险区”,点击搜索。选取查询入口:在搜索结果中 ,点击“中高风险疫情地区”选项。选取查询渠道:在弹出的窗口中,任意选取一个查询渠道(如官方卫生健康平台、权威媒体等) 。

获取全国风险等级最新名单及疫情防控措施的方式:微信搜索公众号上海本地宝,关注后在对话框回复【风险】 ,可获取全国风险等级查询入口,查看全国中高风险地区最新名单 、疫情防控措施等。由于疫情形势不断变化,中高风险地区的名单也会实时更新 ,建议通过官方渠道及时获取最新信息 ,以便合理安排出行和生活。

第一步:进入国家政务服务平台打开浏览器,访问国家政务服务平台官方网站(或通过官方政务服务APP进入) 。该平台由国家相关部门运营,提供权威的疫情风险等级信息 ,数据更新及时且覆盖全国范围。

在行程码服务页面中,找到专门的高风险地区查询入口(可能标注为“风险地区 ”“中高风险名单 ”等)。查看全国中高风险地区名单 系统会显示实时更新的全国高风险地区列表,通常按省份、城市分级展示 ,部分平台还提供地图标注功能 。注意事项:查询结果以国务院客户端、国家卫生健康委等官方渠道发布的信息为准 。

哈尔滨市部分区域风险等级调整为中风险

〖壹〗 、哈尔滨市应对新冠疫情工作指挥部,2021年12月2日发布的,关于调整道外区南岗区以及消防区部分区域风险等级的通告 ,将室内的很多个小区都调整为了中风险地区,其他的地方风险等级不变。

〖贰〗、哈尔滨现在有两个地方被调整为了中风险地区。这两个地方是哈尔滨巴彦县兴隆镇利民家园小区和安民家园小区 。这两个地区被调整为了中风险地区,其他地区等级不变。由于哈尔滨发生了疫情 ,新增确认本土病例有15例,所以有些地方被调整为了中高风险地区。

〖叁〗、巴彦县兴隆林业局社区卫生服务中心调整为中风险地区 。其他地区风险等级不变。

〖肆〗 、截至2022年5月25日,哈尔滨市部分地区为中高风险区。综上所述 ,疫情高、中、低风险区域的划分标准是根据一个街道或社区14天内是否出现新冠肺炎确诊病例以及确诊病例的多少来划分高 、中 、低风险等级 ,具体划分标准需要根据新冠肺炎疫情的变化进行适当调整 。哈尔滨的气候 哈尔滨是中国高纬度低温大城市。

〖伍〗、吉林省长春市(1个):公主岭市范家屯镇。上海市(3个):黄浦区外滩街道中福世福汇大酒店、贵西小区;宝山区友谊路街道临江新村(二村)小区 。境外地区(除澳门外):均为高风险。2月4日21时风险等级调整情况 由高风险调整为低风险:吉林通化世界内陆港务区 、通化医药高新区。

上一篇:济宁最新疫情(济宁疫情消息)
下一篇:【娄底地区疫情怎么样了,娄底地区疫情怎么样了啊】
相关文章

 发表评论

暂时没有评论,来抢沙发吧~