凯美瑞保养费用/凯美瑞保养费用明细表

cc2010 6 2026-03-16 13:30:12

本文目录一览:

凯美瑞每年的保养费用大约是多少

凯美瑞5一年的养车费用大概在2万元左右,不过这会受到多种因素影响而有所波动。保险费用 交强险是强制购买的 ,大约950元。商业险部分,如果选取常见的险种组合,如车损险、第三者责任险(保额100万) 、不计免赔险等 ,对于凯美瑞5车型,一年保费大概在4000 - 5000元左右 。

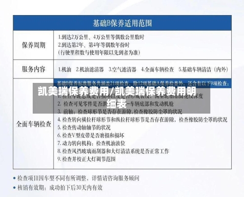
凯美瑞保养费用/凯美瑞保养费用明细表-第1张图片

凯美瑞每年的保养费用因行驶里程不同而有所差异,若每年行驶2万公里 ,首年保养费用约1000元以内(含1万公里免费保养),后续年份费用约2000元以内。具体费用构成如下:每5000公里基础保养:更换机油、机滤、密封圈,含人工费约300元/次。若每年行驶2万公里 ,需进行4次基础保养,费用约1200元 。

凯美瑞保养费用/凯美瑞保养费用明细表-第2张图片

保养费用凯美瑞保养周期为一万公里一次或半年一次,单次费用约751元 ,3年保养费用5771元 ,每年大约1923元,保养费用中规中矩。保险费用 第一年在店内上保险,费用约6000元;其后每年自己上保险 ,无出险情况下,按100万第三者 、不计免赔、车损险和交强险计算,每年约3000元。

凯美瑞保养费用清单

凯美瑞保养费用清单如下:基础保养费用燃油版小保养(机油+机滤+工时)费用约为750元/次 ,若在4S店使用0W-20全合成机油、原厂机滤并包含工时费,则约800元/次;混动版小保养费用较低,约为550元/次 ,也有说法为537元/次 。

凯美瑞4万公里保养费用因车型和保养项目不同存在差异,普通车型大致在1000元至3000元之间,混合动力车型小保养约537元 ,大保养约14162元。对于普通车型而言,4万公里保养费用范围较广。如果进行小保养,仅需更换机油和机滤 ,费用大约为751元 。

凯美瑞汽车单次基础保养费用约400元 ,具体费用及保养周期如下:基础保养项目及费用凯美瑞单次基础保养(更换机油和机油滤清器)费用约为400元,主要目的是维护润滑系统。机油和机油滤清器需同步更换,以确保发动机内部清洁和正常润滑。

丰田凯美瑞三万公里保养费用为392元 ,保养项目主要包括更换机油和机油滤芯,空调滤芯和空气滤芯视情况决定是否更换 。具体说明如下:保养费用:丰田凯美瑞三万公里保养费用明确为392元 。此费用可能因地区或4S店差异略有浮动,但通常包含基础保养项目的材料及工时成本。

一年进行两次小保养 ,费用约1000 - 1600元。另外,每隔一定里程还会有大保养项目,如更换火花塞 、变速箱油等 ,大保养一次费用可能在2000 - 3000元左右 。平均下来,一年保养费用大概2000 - 3000元。

月薪5千养得起凯美瑞吗?凯美瑞用车成本分析

月薪5千养凯美瑞有一定难度,在贷款70%、三年还款的情况下 ,每月养车费用约5400元,接近月薪水平,压力较大;若提高首付比例 ,压力会相对减轻。 以下是凯美瑞用车成本详细分析:购车费用以2021款0G豪华版为例 ,厂商指导价198万元,市场优惠3000元左右 。

结论综合来看,月薪5000元养凯美瑞5G豪华版压力较大。建议购车前详细核算月度收支 ,优先保障必要生活开支,并预留应急资金;若养车需求迫切,可考虑降低用车频率、选取更经济的车型或延迟购车计划。

若能满足以上条件 ,月薪4000元人群可能通过精细规划养得起凯美瑞,但需承担较高财务敏感度风险,任何意外支出(如车辆维修 、医疗费用)均可能打破预算平衡 。养车决策需考虑长期财务健康除月收入外 ,还需评估个人储蓄 、应急资金储备及职业稳定性。

月薪5000可以养得起20万的车,但会比较勉强。以下是对养车成本的详细分析:养油车的成本固定开销 车船税加保险:20万的油车,车船税加保险大概4000块左右 ,保养一年也得1000块左右 。平均到每个月大概是417块。停车费:不同城市之间差距比较大,例如杭州,小区租车位1个月300块算中等价位的。

月薪要求:考虑到养车成本以及日常生活开支 ,月薪8000元以上的人群通常可以承担得起凯美瑞的养车费用 。当然 ,具体月薪要求还需根据个人的消费习惯、家庭经济状况以及所在城市的消费水平等因素综合考虑 。综上所述,凯美瑞作为一款中级车,其消费者群体广泛 ,包括富豪、中产家庭主人以及年轻驾驶者。

上一篇:【重点地区疫情人员有哪些,重点地区疫情人员有哪些类型】
下一篇:疫情高风险地区台账/疫情高风险地区管理措施
相关文章

 发表评论

暂时没有评论,来抢沙发吧~