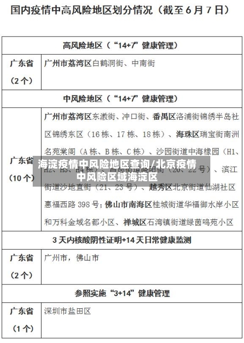
海淀疫情中风险地区查询/北京疫情中风险区域海淀区

cc2010 5 2026-03-15 13:15:11

本文目录一览:

如何查询自己是否被限制进京?

查城市名单:若近期有边境口岸城市旅居史,需确认所在城市是否在限制进京名单中。可通过“北京本地宝 ”公众号回复【限制进京】获取最新名单 ,或查询北京市疾控中心发布的管控地区一览表 。进返京通用要求 必备条件:持48小时内核酸检测阴性证明;“北京健康宝”显示绿码(无弹窗)。

海淀疫情中风险地区查询/北京疫情中风险区域海淀区-第1张图片

查询自己有没有被限制进京可以通过点击微信城市服务的出现政策查询即可进行查询,具体操作如下:点击微信城市服务查询点击城市服务 在微信中点击我,点击服务 ,点击城市服务。点击进入专区 在城市服务中点击进入专区 。点击出现政策 在疫情专区点击出行政策查询 ,查询北京的政策即可进行查询 。

可以通过微信的城市服务查询自己是否被限制进京,具体步骤如下:进入微信:首先进入手机的微信应用,点击底部菜单栏的“我”选项。选取服务:在“我 ”的页面中 ,选取“服务 ”选项。进入城市服务:在服务页面中,选取“城市服务” 。

可以通过微信的城市服务功能来查询自己是否被限制进京,具体操作如下:打开软件并进入城市服务专区:打开微信软件 ,在城市服务页面,点击专区。点击出行政策查询:在专区页面,找到并点击出行政策查询选项。点击各地疫情防控政策:在出行政策查询页面 ,点击各地疫情防控政策 。

可以通过微信的城市服务功能来查询自己是否被限制进京,具体操作如下:打开微信并进入“我”的页面:打开手机的微信应用,点击界面下方“我的 ”选项。进入服务页面:在“我”的页面中 ,点击上方的“服务”。进入城市服务页面:在服务页面中,点击上方的“城市服务 ” 。

使用微信怎么查询疫情高低风险区

〖壹〗 、步骤1:进入微信个人中心打开微信,点击右下角【我的】 ,进入个人中心页面 ,找到【支付】选项。步骤2:进入城市服务界面在支付页面中,向下滑动找到【城市服务】入口,点击进入。步骤3:选取抗疫查询功能在城市服务界面中 ,找到【抗疫服务】分类,点击【抗疫查询】 。

〖贰〗、全国风险等级查询入口国务院微信小程序用户可通过微信搜索“国务院客户端”小程序,进入后点击“疫情风险查询”功能 ,即可查看全国中高风险地区实时名单。该平台数据由国家卫生健康委员会提供,更新及时且权威。

〖叁〗、选取“防疫查询 ”功能:在“城市服务”页面中,通过搜索或浏览找到“防疫查询”选项并点击 。此功能专门提供疫情防控相关信息的查询服务 。点击“全国中高风险疫情地区 ”:在“防疫查询”页面中 ,找到“全国中高风险疫情地区”选项并点击。系统将自动加载并显示最新数据。

〖肆〗 、具体步骤:进入小程序入口打开微信,点击底部导航栏的“发现 ”选项,选取“小程序 ”功能 。搜索政务平台在小程序搜索框中输入“国家政务服务平台” ,或通过历史记录找到该小程序并进入。选取风险查询功能在小程序首页找到“各地疫情风险等级查询”入口,点击进入查询页面。

〖伍〗、在微信中查询中高风险地区,可通过国务院客户端小程序实现 ,具体操作如下:打开微信并进入小程序界面启动微信APP ,点击底部导航栏的“发现 ”选项,在发现页中选取“小程序”入口 。

〖陆〗、搜索“国务院客户端”小程序在小程序页面右上角点击“放大镜 ”图标进入搜索功能,在搜索框中输入“国务院客户端” ,从搜索结果中选取并点击该小程序。

怎么在地图上看疫情风险地区

〖壹〗 、进入“我的”页面打开高德地图APP,在首页底部导航栏中点击【我的】,进入个人中心页面。打开“更多工具 ”在“我的”页面中 ,向下滑动找到【更多工具】选项并点击,进入功能集合页面 。选取“疫情地图”在“更多工具 ”页面中,找到【疫情地图】功能并点击 ,系统将自动加载当前区域的疫情风险分布信息。

〖贰〗、进入“我的”页面:打开高德地图APP,在首页点击底部导航栏的【我的】。打开工具箱:在“我的”页面中,找到并点击【更多工具】选项 。查看疫情地图:在工具列表中 ,选取【疫情地图】功能,即可显示当前所在区域及周边的疫情风险等级分布。注意事项:确保高德地图APP为最新版本,避免因版本过低导致功能缺失。

〖叁〗、在高德地图上查看疫况风险地区 ,可通过其“新冠肺炎疫情地图 ”功能实现 ,具体步骤如下:打开高德地图APP:确保手机已安装高德地图应用(如华为mate30pro鸿蒙0系统下的高德地图0版本),打开后进入首页 。进入搜索框:在首页下方或最上方找到搜索框,点击以输入查找内容 。

哪里可以查到所在地区风险等级-所在地区风险等级查询教程分享

第一步:进入国家政务服务平台打开浏览器 ,访问国家政务服务平台官方网站(或通过官方政务服务APP进入)。该平台由国家相关部门运营,提供权威的疫情风险等级信息,数据更新及时且覆盖全国范围。第二步:选取行政区划在平台首页或搜索栏中 ,找到“疫情风险等级查询 ”相关入口(通常位于首页显著位置或“防疫服务”专区) 。

在微信国务院客户端中可以查询自己所在区域的风险等级,具体操作步骤如下:点击国务院打开微信,在搜索框中输入【国务院客户端】 ,点击进入该小程序。点击疫情风险等级进入国务院客户端小程序后,切换到新页面,在页面中找到并点击【疫情风险等级】选项。

先打开手机上的支付宝 ,在支付宝软件里点击上方的搜索框 。搜索“风险等级查询”后,点击政务服务平台里的“风险等级查询 ”。在区/县风险等级查询的页面里,选取“地区”。在选取省市页面里 ,搜索你想要查的地区 。在查询结果页面里 ,即可看到地区风险等级。

地区风险等级可通过国家卫生健康委提供的“疫情风险等级查询”服务进行查询,该服务可在国家政务服务平台上使用,可查全国近3000个县(市 、区、旗)的疫情风险等级。具体可查询内容和查询方法如下:能查询的内容:查所在地:进入查询后系统会自动定位所在地区 ,呈现该地区的疫情风险等级 。

上一篇:西安疫情的风险地区(西安疫情风险区域)
下一篇:钢铁期货费用实时行情(钢铁期货实时行情世界黄金费用)
相关文章

 发表评论

暂时没有评论,来抢沙发吧~